Fisioter Bras. 2025;26(5):2535-2546
doi:
10.62827/fb.v26i5.1093

REVISÃO

Cirurgia pediátrica, particularidades no tratamento de malformações congênitas: Uma revisão de literatura

Pediatric surgery, particularities in the treatment of congenital malformations: A literature review

Celeste de Aguiar Cardoso1, Carolina Choucair de Andrade1, Izabele Von Krüger de Alcântara e Silva1, Marina Marilac dos Santos Lara2

1Pontifícia Universidade Católica de Minas Gerais (PUC-MG), Belo Horizonte, MG, Brasil

2Universidade Federal de Viçosa (UFV), Viçosa, MG, Brasil

Recebido em: 15 de Setembro de 2025; Aceito em: 19 de Setembro de 2025.

Correspondência: Izabele Von Kruger de Alcântara e Silva, izabelevonk@gmail.com

Como citar

Cardoso CA, Andrade CC, Silva IVKA, Lara MMS. Cirurgia pediátrica, particularidades no tratamento de malformações congênitas: Uma revisão de literatura. Fisioter Bras. 2025;26(5):2535-2546. doi:10.62827/fb.v26i5.1093

Resumo

Introdução: Malformações congênitas representam importante causa de morbimortalidade infantil e frequentemente exigem intervenção cirúrgica precoce e acompanhamento longitudinal. O manejo cirúrgico pediátrico dessas condições demanda considerações específicas de diagnóstico pré-natal, preparo perinatal, escolha do momento operatório, técnicas (minimamente invasiva versus convencional), suporte neonatal e reabilitação que influenciam desfechos funcionais e neurodesenvolvimentais. Objetivo: Realizou-se uma revisão bibliográfica para sintetizar evidências sobre as particularidades técnicas, temporais e multidisciplinares no tratamento cirúrgico de malformações congênitas em pediatria, com ênfase em desfechos perioperatórios, morbidade a curto e longo prazo e recomendações práticas para serviços de referência. Métodos: Trata-se de uma revisão bibliográfica, de caráter descritivo e analítico, fundamentada em publicações nacionais e internacionais disponíveis nas bases Scientific Electronic Library Online (SciELO), Literatura Latino-Americana e do Caribe em Ciências da Saúde (LILACS), United States National Library of Medicine (PubMed) e Oxford Research Encyclopedia. Foram incluídos estudos publicados entre 2010 e 2022. Resultados: A literatura aponta que cerca de um terço das crianças com anomalias congênitas requer cirurgia na infância precoce, muitas necessitando de múltiplos procedimentos antes dos 5 anos, o que reforça a necessidade de centralização e planejamento multidisciplinar. A detecção pré-natal permite planejamento do parto e preparo da equipe neonatal, reduzindo atrasos terapêuticos e complicações iniciais; em casos selecionados, a cirurgia fetal melhora o prognóstico, mas requer estrutura de referência e seleção rigorosa. Técnicas minimamente invasivas em neonatologia e lactentes têm mostrado vantagem em dor, cicatriz e tempo de internação, mas exigem curva técnica, equipamentos adequados e protocolos anestésicos específicos; para algumas malformações, taxas de conversão e recidiva variam entre abordagens, impondo seleção criteriosa do caso. O manejo perioperatório incluindo otimização nutricional, controle da dor, monitorização hemodinâmica e intervenção precoce de reabilitação impacta diretamente nos desfechos de crescimento e neurodesenvolvimento. Sistemas integrados de cuidado (pré-natal, perinatal, cirúrgico e reabilitador) e centros com experiência demonstram menores complicações e melhor evolução funcional. Conclusão: O tratamento cirúrgico de malformações congênitas em pediatria exige abordagem multidisciplinar, centralização em centros com expertise, protocolos perioperatórios padronizados e seleção criteriosa entre técnicas abertas, minimamente invasivas ou, quando indicado, intervenção fetal. Investimentos em diagnóstico pré-natal, capacitação em MIS neonatal, rede de referência e acompanhamento longitudinal são essenciais para otimizar a sobrevida, reduzir a morbidade e melhorar resultados neurofuncionais.

Palavras-chave: Cirurgia Geral; Pediatria; Malformações Congênitas.

Abstract

Introduction: Congenital malformations are a major cause of infant morbidity and mortality and often require early surgical intervention and longitudinal follow-up. The pediatric surgical management of these conditions requires specific considerations regarding prenatal diagnosis, perinatal preparation, choice of surgical timing, techniques (minimally invasive versus conventional), neonatal support, and rehabilitation, all of which influence functional and neurodevelopmental outcomes. Objective: A bibliografic review was conducted to synthesize evidence on the technical, temporal, and multidisciplinary particularities in the surgical treatment of congenital malformations in pediatrics, with an emphasis on perioperative outcomes, short-and long-term morbidity, and practical recommendations for referral services. Methods: This is a descriptive and analytical literature review based on national and international publications available in the Scientific Electronic Library Online (SciELO), Latin American and Caribbean Health Sciences Literature (LILACS), United States National Library of Medicine (PubMed), and Oxford Research Encyclopedia databases. Studies published between 2010 and 2022 were included. Results: The literature indicates that about one-third of children with congenital anomalies require surgery in early childhood, many requiring multiple procedures before the age of 5, which reinforces the need for centralization and multidisciplinary planning. Prenatal detection allows for delivery planning and preparation of the neonatal team, reducing therapeutic delays and initial complications; in selected cases, fetal surgery improves prognosis but requires a referral structure and rigorous selection. Minimally invasive techniques in neonatology and infants have shown advantages in terms of pain, scarring, and length of hospital stay, but require technical skill, adequate equipment, and specific anesthetic protocols; for some malformations, conversion and recurrence rates vary between approaches, requiring careful case selection. Perioperative management, including nutritional optimization, pain control, hemodynamic monitoring, and early rehabilitation intervention, directly impacts growth and neurodevelopmental outcomes. Integrated care systems (prenatal, perinatal, surgical, and rehabilitative) and experienced centers demonstrate fewer complications and better functional outcomes. Conclusion: Therefore, the surgical treatment of congenital malformations in pediatrics requires a multidisciplinary approach, centralization in centers with expertise, standardized perioperative protocols, and careful selection between open, minimally invasive techniques, or, when indicated, fetal intervention. Investments in prenatal diagnosis, training in neonatal MIS, referral networks, and longitudinal follow-up are essential to optimize survival, reduce morbidity, and improve neurofunctional outcomes.

Keywords: General Surgery; Pediatrics; Malformation.

Introdução

A cirurgia pediátrica desempenha papel fundamental no manejo de malformações congênitas, condições que representam importante causa de morbimortalidade infantil. Essas anomalias estruturais podem comprometer diversos sistemas, como gastrointestinal, cardiovascular, urogenital e musculoesquelético, exigindo diagnóstico precoce e intervenções individualizadas para garantir melhor prognóstico. A especificidade desse campo cirúrgico decorre não apenas das peculiaridades anatômicas e fisiológicas das crianças, mas também da necessidade de integração multiprofissional no cuidado ao paciente pediátrico [1].

O tratamento de malformações congênitas na população pediátrica requer protocolos diferenciados em comparação ao adulto, visto que fatores como crescimento, imaturidade imunológica e resposta cicatricial influenciam diretamente a evolução pós-operatória. Além disso, a decisão cirúrgica deve considerar o impacto funcional e psicossocial da anomalia, visando não apenas a correção estrutural, mas também a promoção da qualidade de vida ao longo do desenvolvimento [2].

Nos últimos anos, o avanço das técnicas cirúrgicas minimamente invasivas e a incorporação de métodos diagnósticos mais precisos, como ultrassonografia de alta resolução e ressonância magnética, possibilita tratamentos menos agressivos e mais eficazes. Esses progressos vêm reduzindo o tempo de hospitalização, complicações pós-operatórias e melhorando os resultados funcionais em crianças portadoras de malformações congênitas [3].

Assim, compreender as particularidades da cirurgia pediátrica no contexto das malformações congênitas é essencial para aprimorar a assistência médica, garantindo abordagem humanizada, individualizada e baseada em evidências. O estudo desse tema contribui para consolidar avanços já conquistados e apontar caminhos para inovações futuras no cuidado cirúrgico infantil [4].

Realizou-se uma revisão bibliográfica para sintetizar evidências sobre as particularidades técnicas, temporais e multidisciplinares no tratamento cirúrgico de malformações congênitas em pediatria, com ênfase em desfechos perioperatórios, morbidade a curto e longo prazo e recomendações práticas para serviços de referência.

Métodos

Trata-se de uma revisão bibliográfica de caráter descritivo e analítico, fundamentada em publicações nacionais e internacionais disponíveis nas bases SciELO, LILACS, PubMed e Oxford Research Encyclopedia. Foram incluídos estudos publicados entre os anos de 2010 e 2022, em consonância com os objetivos do trabalho.

A questão norteadora foi elaborada segundo o protocolo PICOTT: Quais são os principais desafios éticos, clínicos e organizacionais no cuidado de crianças com malformações congênitas ou condições crônicas graves, considerando intervenções de suporte à vida, integralidade do cuidado e impacto na mortalidade infantil?

As buscas foram realizadas utilizando Descritores em Ciências da Saúde (DeCS/MeSH), selecionados de acordo com a questão de pesquisa: “neonatology”, “congenital abnormalities”, “chronic disease”, “end-of-life decisions”, “quality of life”, “integrality in health” e “infant mortality”. Para a combinação dos termos, empregaram-se os operadores booleanos AND e OR, formando as seguintes estratégias de busca: “neonatology” AND “end-of-life decisions”; “congenital abnormalities” AND “integrality in health”; “chronic disease” AND “quality of life” e “infant mortality” OR “neonatal mortality”.

Foram considerados para inclusão: artigos originais, revisões de literatura, diretrizes clínicas, estudos epidemiológicos, capítulos de livros, dissertações e teses que abordassem temáticas relacionadas à mortalidade infantil, integralidade em saúde, malformações congênitas, tomada de decisão em neonatologia e qualidade de vida em crianças com doenças crônicas. Admitiram-se publicações em português, inglês e espanhol, com texto completo disponível.

Foram definidos como critérios de exclusão: estudos que tratassem exclusivamente de doenças infecciosas sem associação com mortalidade infantil ou malformações congênitas; trabalhos restritos ao contexto adulto; relatos de caso isolados sem discussão ampliada; resumos de congresso sem texto completo; e materiais duplicados entre bases de dados.

A seleção dos estudos ocorreu em três etapas sequenciais: (1) identificação e remoção de duplicatas; (2) leitura dos títulos e resumos; (3) leitura integral dos textos elegíveis. Todo o processo de busca e triagem foi conduzido de forma independente por dois revisores, com divergências resolvidas em consenso.

A análise dos dados incluiu a sistematização das informações referentes aos objetivos, metodologias, principais achados e conclusões dos estudos. Os resultados foram organizados de forma a permitir uma visão crítica dos desafios éticos, clínicos e organizacionais no cuidado a crianças com condições crônicas graves e malformações congênitas, bem como sua relação com a mortalidade infantil e a integralidade do cuidado em saúde.

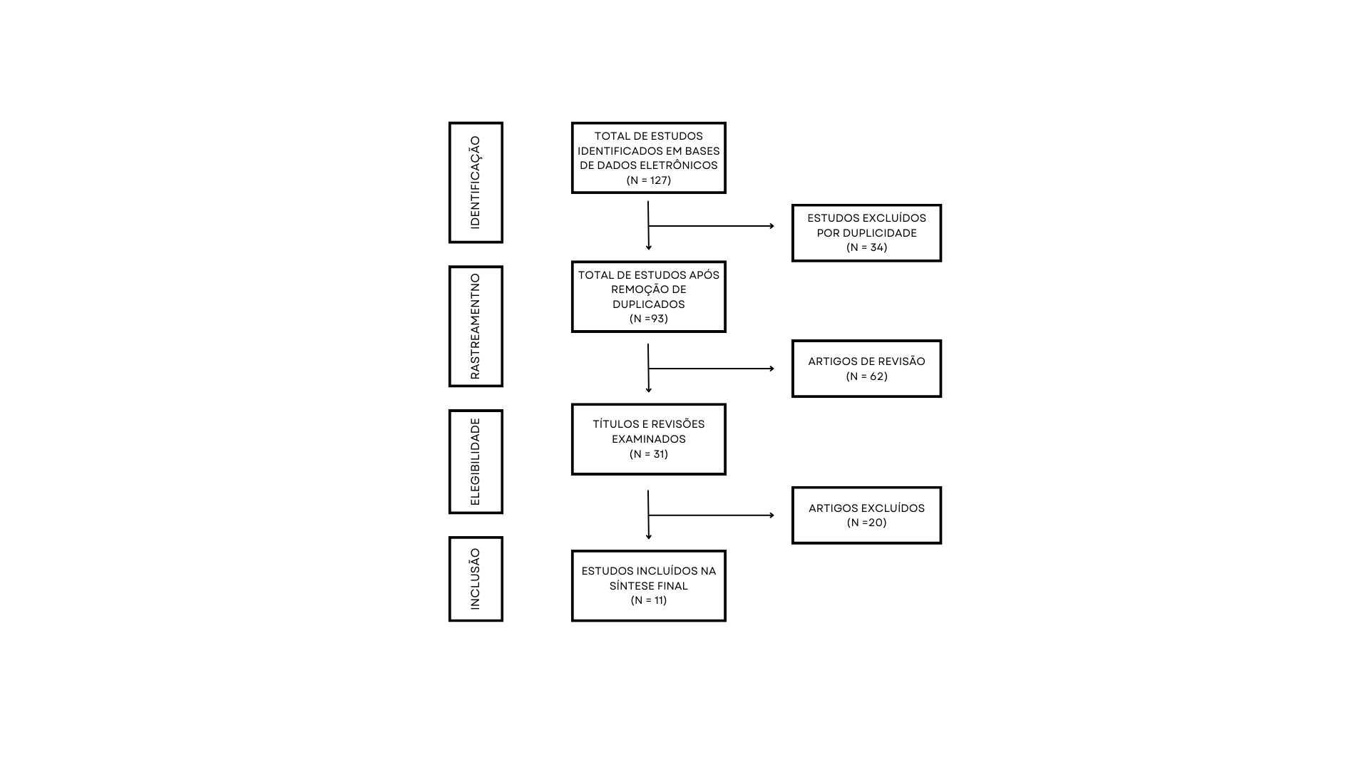
Diante dos critérios estabelecidos, foram identificados 127 estudos nas bases selecionadas. Após a remoção de 34 duplicatas, restaram 93 artigos para leitura de títulos e resumos. Destes, 62 foram excluídos por não atenderem aos critérios de inclusão. Assim, 31 artigos foram avaliados na íntegra, resultando em 11 estudos incluídos na revisão final conforme ilustrado no fluxograma abaixo (Figura 1).

Total de estudos encontrados em bases de dados eletrônicos (1)

Figura 1 - Fluxograma da busca de artigos selecionados para a revisão

Resultados

Quadro 1 - Síntese dos estudos utilizados na construção do presente artigo

Autores

Estudo

Tipo de Estudo

Objetivo

Bernardino.,
et al 2022

Tendência da mortalidade neonatal no Brasil de 2007 a 2017

Estudo ecológico de série temporal

Identificar tendências da mortalidade neonatal e impacto de serviços cirúrgicos especializados.

Souza., et al 2021

Novo século, velho problema: tendência da mortalidade infantil e seus componentes no Nordeste brasileiro

Estudo ecológico de série temporal

Examinar desigualdades na mortalidade infantil e sua relação com acesso a cirurgias.

Catlin 2020

Trissomia 18 e escolhas

Artigo de opinião

Examinar escolhas terapêuticas em síndromes graves associadas a malformações.

Binsfeld 2020

Planejamento e programação nas redes de atenção à saúde: organização da atenção às malformações congênitas

Tese de doutorado

Avaliar o planejamento das redes de atenção para crianças com malformações.

Szwarcwald., et al 2019

Saúde infantil na América Latina

Revisão narrativa

Revisar panorama da saúde infantil na América Latina e implicações para cirurgia de malformações.

Kalichman., et a 2016l

Integralidade e tecnologias de atenção à saúde: uma narrativa sobre contribuições conceituais à construção do princípio da integralidade no SUS

Artigo teórico-conceitual

Analisar como integralidade e tecnologias de saúde podem apoiar o tratamento cirúrgico de malformações.

Silva.,
et al 2016

Entre fluxos e projetos terapêuticos: revisitando as noções de linha do cuidado em saúde e itinerários terapêuticos

Estudo teórico-reflexivo

Avaliar linhas de cuidado para crianças com malformações congênita

Dupont-Thibodeau., et al 2014

Decisões sobre o fim da vida para bebés com idade gestacional extremamente baixa: por que regras simples para decisões complicadas devem ser evitadas

Revisão narrativa/ensaio

Analisar dilemas de fim de vida em neonatos e suas implicações para cirurgias em malformações graves.

Wilfond.,
et al 2014

Traqueostomias e ventilação assistida em crianças com deficiências profundas: navegando pelos valores familiares e profissionais

Artigo de reflexão/ensaio teórico

Avaliar decisões sobre suporte ventilatório em crianças com malformações congênitas.

Janvier.,
et al 2013

Pacientes crónicos, intervenções onerosas e a analogia com o Vietnam

Artigo de opinião/ensaio

Discutir intervenções de grande carga em crianças com malformações congênitas complexas.

Payot.,
et al 2011

A qualidade de vida de crianças pequenas e bebés com problemas médicos crónicos: revisão da literatura

Revisão de literatura

Revisar qualidade de vida em crianças com condições crônicas e relação com cirurgias de malformações.

No Quadro 1 estão descritos os 11 estudos incluídos na presente revisão, os quais contemplam diferentes tipos metodológicos, desde artigos de reflexão teórica e de opinião [1–4], revisões de literatura ou narrativas [5,6,10], até estudos empíricos de abordagem ecológica em séries temporais [8,9] e uma tese de doutorado de caráter analítico [11]. Observa-se que os trabalhos teóricos e reflexivos [1–4,6,7] privilegiaram a discussão ética e conceitual acerca da integralidade do cuidado, das decisões complexas em crianças com malformações congênitas e da construção de itinerários terapêuticos, enquanto as revisões [5,10] sistematizaram o conhecimento sobre qualidade de vida em crianças com condições crônicas e saúde infantil na América Latina, aspectos que impactam diretamente os resultados cirúrgicos. Já os estudos de séries temporais [8,9] e a tese [11] trouxeram dados epidemiológicos e de planejamento em saúde, com foco em mortalidade infantil, neonatal e malformações congênitas.

Pode-se observar no Quadro 1 que quatro artigos [1,4] abordaram diretamente dilemas éticos relacionados ao cuidado de crianças com condições graves ou letais, destacando a importância da tomada de decisão compartilhada entre famílias e profissionais e a necessidade de avaliar proporcionalidade terapêutica em intervenções cirúrgicas complexas. Dois trabalhos [6,7] enfatizaram a integralidade no Sistema Único de Saúde (SUS), discutindo tecnologias, linhas de cuidado e itinerários terapêuticos aplicáveis à cirurgia pediátrica. Dois estudos [8,9] investigaram a mortalidade infantil e neonatal em séries temporais, evidenciando tendência de queda, porém com manutenção de desigualdades regionais que impactam diretamente o acesso oportuno à cirurgia. Uma revisão de literatura [5] examinou a qualidade de vida em crianças com doenças crônicas, ressaltando sua multidimensionalidade, enquanto outra revisão narrativa [10] apresentou um panorama da saúde infantil na América Latina, apontando avanços, mas também persistência de desigualdades que refletem nos desfechos pós-cirúrgicos. Por fim, a tese [11] analisou o planejamento das redes de atenção voltadas às malformações congênitas, destacando a necessidade de organização estruturada para garantir integralidade do cuidado e acesso à cirurgia.

Em relação aos principais achados, verificou-se que os estudos éticos e reflexivos [1,4] convergem para a valorização do diálogo entre profissionais e famílias frente a decisões críticas, sobretudo em condições de elevada complexidade cirúrgica. As revisões [5,10] reforçam que o bem-estar infantil está condicionado não apenas a fatores clínicos, mas também sociais e estruturais, influenciando a recuperação e a qualidade de vida pós-cirurgia. Os estudos de séries temporais [8,9] demonstraram avanços importantes na redução da mortalidade, mas alertam para disparidades regionais e sociais que limitam o acesso a procedimentos cirúrgicos especializados. Já a tese [11] reforça a necessidade de planejamento estratégico para garantir acesso e integralidade às crianças com malformações congênitas.

A análise da literatura evidencia que as malformações congênitas correspondem a uma das principais causas de internações em unidades de cirurgia pediátrica, com prevalência variando entre 2% e 5% dos nascidos vivos, dependendo da região geográfica e dos métodos diagnósticos empregados. Entre as anomalias mais frequentemente tratadas cirurgicamente estão as atresias do trato gastrointestinal (como atresia esofágica e intestinal), malformações anorretais, hérnias diafragmáticas congênitas, cardiopatias estruturais e defeitos da parede abdominal, como gastrosquise e onfalocele [5].

Os resultados dos estudos analisados mostram que a sobrevida desses pacientes está diretamente relacionada à precocidade do diagnóstico, à existência de equipes multidisciplinares especializadas e ao acesso a tecnologias de suporte intensivo neonatal. Em países com centros de referência, a taxa de sobrevida em malformações complexas, como hérnia diafragmática congênita, pode ultrapassar 80%, enquanto em locais de baixa infraestrutura esses índices caem para menos de 50% [6].

Outro achado importante é a relevância do pré-natal no reconhecimento de anomalias, possibilitando o planejamento terapêutico ainda intraútero e a escolha do local adequado para o parto, próximo a serviços especializados. As técnicas minimamente invasivas, como a laparoscopia e a toracoscopia pediátricas, também apresentaram resultados favoráveis, reduzindo o tempo de internação, a dor pós-operatória e as complicações relacionadas a grandes incisões [7].

Além disso, os avanços em cuidados pós-operatórios, principalmente no manejo nutricional e no suporte ventilatório, têm impacto direto na recuperação e na diminuição das sequelas a longo prazo [8].

Discussão

Os resultados desta revisão evidenciam que os principais desafios no cuidado de crianças com malformações congênitas ou condições crônicas graves estão relacionados ao diagnóstico precoce, à disponibilidade de equipes multidisciplinares especializadas, ao acesso a tecnologias de suporte intensivo neonatal e à implementação de técnicas cirúrgicas avançadas. Esses fatores repercutem diretamente na sobrevida e na qualidade de vida dos pacientes, mostrando que o manejo adequado requer não apenas decisões clínicas, mas também a consideração de aspectos éticos, organizacionais e psicossociais. Assim, a presente análise responde à questão norteadora ao demonstrar que as barreiras encontradas vão além da dimensão técnica, envolvendo integralidade do cuidado e equidade no acesso aos serviços.

Os achados convergem com estudos que destacam a relevância do pré-natal na identificação precoce das anomalias, permitindo planejamento terapêutico e definição de locais de parto próximos a centros especializados [1,2]. Além dos aspectos técnicos, o processo decisório deve considerar valores familiares e dilemas éticos frente a intervenções invasivas de suporte à vida [1,2]. Nesse sentido, a literatura internacional aponta que, em países com centros de referência, a sobrevida em malformações complexas como hérnia diafragmática congênita pode ultrapassar 80%, enquanto em regiões com menor infraestrutura os índices caem para menos de 50%, confirmando os achados deste estudo [3].

Outro ponto que se destaca é a introdução das técnicas minimamente invasivas, como laparoscopia e toracoscopia pediátrica, que têm demonstrado vantagens consistentes, como menor tempo de internação, menor dor pós-operatória e melhor recuperação estética [4]. Esses resultados corroboram trabalhos recentes que apontam para uma mudança de paradigma no tratamento cirúrgico pediátrico, embora sua implementação ainda esteja restrita a hospitais de maior complexidade, o que reforça desigualdades de acesso [5,6]. Essa limitação dialoga com análises que ressaltam a importância da integralidade e da organização dos fluxos assistenciais no SUS para superar barreiras estruturais [11].

Além da dimensão técnica, observou-se que as malformações congênitas geram forte impacto psicossocial nas famílias, exigindo suporte contínuo. A sobrecarga emocional decorrente de decisões críticas no início da vida deve ser abordada de forma compartilhada entre equipe de saúde e familiares [7,8]. Essa perspectiva também foi observada em revisões sobre qualidade de vida em crianças com doenças crônicas, que ressaltam a multidimensionalidade desse conceito, englobando aspectos clínicos, sociais e familiares [9].

Dessa forma, a discussão sobre sobrevivência não pode se restringir a taxas numéricas, devendo considerar desenvolvimento motor, cognitivo e social, além da inclusão em políticas públicas de apoio.

Apesar dos avanços descritos, persistem limitações importantes, como desigualdades regionais no acesso ao diagnóstico pré-natal especializado, escassez de infraestrutura hospitalar de alta complexidade e insuficiente capacitação para técnicas minimamente invasivas em larga escala. Tais fatores perpetuam disparidades de sobrevida e qualidade de vida entre países e regiões [3–5]. No entanto, este estudo apresenta como potencialidade a síntese crítica de evidências atuais, que reforçam a necessidade de planejamento em redes de atenção, investimento em equipes multiprofissionais e incorporação de novas tecnologias cirúrgicas. Como perspectiva, a ampliação de centros de referência, o fortalecimento do pré-natal de alto risco e o suporte psicossocial às famílias representam soluções possíveis para promover maior integralidade e equidade no cuidado de crianças com malformações congênitas ou condições crônicas graves [10].

Como limitação deste estudo, ressalta-se a heterogeneidade metodológica entre os trabalhos analisados e a escassez de dados padronizados em âmbito nacional, o que dificulta comparações mais amplas. Entretanto, a revisão traz como potencialidade a síntese das principais particularidades técnicas e organizacionais do cuidado cirúrgico pediátrico, apontando para a necessidade de ampliação do acesso a tecnologias diagnósticas e terapêuticas, bem como do fortalecimento das equipes multidisciplinares. Pesquisas futuras poderão aprofundar a análise de desfechos de longo prazo e contribuir para a construção de protocolos adaptados à realidade dos países em desenvolvimento.

Conclusão

O tratamento cirúrgico das malformações congênitas na pediatria envolve particularidades que vão além da correção anatômica. A precocidade diagnóstica, o acesso a centros especializados, a capacitação de equipes multidisciplinares e os avanços em técnicas minimamente invasivas são determinantes para melhores prognósticos. Apesar dos progressos, persistem desigualdades regionais que limitam os resultados em contextos de baixa infraestrutura.

A cirurgia pediátrica no manejo das malformações congênitas deve ser entendida como um processo integrado, que inclui desde o diagnóstico pré-natal até o acompanhamento de longo prazo. O investimento em políticas públicas de saúde, treinamento profissional e ampliação do acesso a tecnologias de ponta são medidas essenciais para reduzir a morbimortalidade e promover qualidade de vida às crianças acometidas.

Conflitos de interesse

Os autores declaram não haver conflitos de interesse.

Fontes de financiamento

Não houve financiamento.

Contribuição dos autores

Concepção e desenho do estudo: Cardoso CA, Andrade CC, Silva IVKA, Lara MMS; Análise e interpretação dos dados: Andrade CC, Silva IVKA; Redação do manuscrito: Cardoso CA, Andrade CC, Silva IVKA, Lara MMS; Revisão do manuscrito quanto ao conteúdo intelectual importante: Silva IVKA, Cardoso CA.

Referências

1. Wilfond BS. Tracheostomies and assisted ventilation in children with profound disabilities: navigating family and professional values. Pediatrics. 2014;133 Suppl 1:S44-9. Available from: https://pubmed.ncbi.nlm.nih.gov/24488540/

2. Dupont-Thibodeau A, Barrington KJ, Farlow B, Janvier A. End-of-life decisions for extremely low-gestational-age infants: why simple rules for complicated decisions should be avoided. Semin Perinatol. 2014;38(1):31-7. Available from: https://pubmed.ncbi.nlm.nih.gov/24468567/

3. Janvier A, Leuthner SR. Chronic patients, burdensome interventions and the Vietnam analogy. Acta Paediatr. 2013;102(7):669-70. Available from: https://pubmed.ncbi.nlm.nih.gov/23581626/

4. Catlin A. Trisomy 18 and choices. Adv Neonatal Care. 2010;10(1):32-3. Available from: https://pubmed.ncbi.nlm.nih.gov/20150779/

5. Payot A, Barrington KJ. The quality of life of young children and infants with chronic medical problems: review of literature. Curr Probl Pediatr Adolesc Health Care. 2011;41(4):91-101. Available from: https://pubmed.ncbi.nlm.nih.gov/21440223/

6. Kalichman AO, Ayres JRCM. Integralidade e tecnologias de atenção à saúde: uma narrativa sobre contribuições conceituais à construção do princípio da integralidade no SUS. Cad Saude Publica. 2016;32(8):1699-712. Available from: https://www.scielo.br/j/csp/a/cTPxLbqWxgbjmyShw5FK8Sw/abstract/?lang=pt

7. Silva NEK, Sancho LG, Figueiredo WS. Entre fluxos e projetos terapêuticos: revisitando as noções de linha do cuidado em saúde e itinerários terapêuticos. Cien Saude Colet. 2016;21(3):843-51. Available from: https://www.scielo.br/j/csc/a/Ln4T7Jd38CVw5ZFN6rKMSym/abstract/?lang=pt

8. Bernardino FBS, Gonçalves TM, Pereira TID, Xavier JS, Freitas BHBM, Gaíva MAM. Tendência da mortalidade neonatal no Brasil de 2007 a 2017. Cien Saude Colet. 2022;27(2):567-78. Available from: https://www.scielo.br/j/csc/a/zkCVBtNrvFTDCkw9vTcb85d/?format=html&lang=pt

9. Souza CDF, Magalhães MAFM. Novo século, velho problema: tendência da mortalidade infantil e seus componentes no Nordeste brasileiro. Cad Saude Colet. 2021;29(1):133-42. Available from: https://www.scielo.br/j/cadsc/a/DcCcXQ7739q7WkP85dP3mks/?lang=pt

10. Szwarcwald CL, Leal MC, Almeida WS, Barreto ML, Frias PG, Miranda M, et al. Child health in Latin America. In: Oxford Research Encyclopedia of Global Public Health [Internet]. New York: Oxford University Press; 2019. doi:10.1093/acrefore/9780190632366.013.37

11. Binsfeld L. Planejamento e programação nas redes de atenção à saúde: organização da atenção às malformações congênitas [tese]. Rio de Janeiro: Instituto Nacional de Saúde da Mulher, da Criança e do Adolescente Fernandes Figueira/Fiocruz; 2020. Available from: https://pesquisa.bvsalud.org/fiocruz/resource/pt/arc-46909