REVISÃO
Ferramentas de avaliação da percepção háptica manual: Uma revisão narrativa
Hand haptic perception assessment tools: A narrative review
Jéssica Cândido Jerônimo da Costa1, Juliana Aparecida Rhein Telles1, Tatiana Calissi Petri1,2, Fernando Alves Vale1, Fátima Aparecida Caromano1
1Universidade de São Paulo (USP), Programa de Pós-Graduação em Ciências da Reabilitação da Faculdade de Medicina da Universidade de São Paulo, SP, Brasil
2Universidade Paulista (UNIP), Instituto de Ciências da Saúde, São Paulo, SP, Brasil
Recebido em: 4 de Julho de 2025; Aceito em: 8 de Novembro de 2025.
Correspondência: Fátima Aparecida Caromano, caromano@usp.br
Como citar
Costa JCJ, Telles JAR, Petri TC, Vale FA, Caromano FA. Ferramentas de avaliação da percepção háptica manual: Uma revisão narrativa. Fisioter Bras. 2025;26(6):2870-2880. doi:10.62827/fb.v26i6.1109
Introdução: Percepção háptica é um sistema sensorial complexo que agrupa percepção, movimento e cognição. A mão tem papel central nesse processo, pela alta densidade de receptores e mobilidade. Ainda são escassos os instrumentos clínicos acessíveis, padronizados e validados para sua avaliação. Objetivo: Descreveu-se sobre a percepção háptica manual, com foco na análise metodológica de testes manuais e suas variáveis, aplicações clínicas e contribuições para a reabilitação. Métodos: Revisão narrativa nas bases EMBASE (Excerpta Medica database) e MEDLINE (Medical Literature Analysis and Retrieval System Online) com publicações entre 2000 e 2025. Foram incluídos estudos que descreveram metodologias claras de testes com figuras em relevo. Excluíram-se artigos teóricos, duplicados, sem acesso integral ou fora do escopo. Resultados: Dos 3.518 artigos identificados, 20 foram selecionados após triagem. Outros 15 textos teóricos complementaram a análise. As abordagens foram agrupadas em três categorias: testes psicofísicos, avaliações funcionais e tecnologias de simulação. A integração sensório-motora, estratégias manuais e familiaridade influenciam o desempenho. Conclusão: A reprodução gráfica de figuras em relevo revela déficits de representação espacial que não são detectados por testes exclusivamente motores ou visuais, ressaltando o potencial clínico dessas ferramentas. Destaca-se a necessidade de padronização e validação de instrumentos acessíveis, que integrem percepção e ação, para uso clínico e educacional.
Palavras-chave: Percepção do Tato; Interface Háptica; Estudo de Avaliação; Reabilitação.
Introduction: Haptic perception is a complex sensory system that integrates perception, movement, and cognition. The hand plays a central role in this process due to its high density of sensory receptors and mobility. However, accessible, standardized, and validated clinical tools for its assessment remain scarce. Objective: To review the scientific literature on manual haptic perception, focusing on the methodological analysis of manual tests and their variables, clinical applications, and contributions to rehabilitation. Methods: A narrative review was conducted using EMBASE (Excerpta Medica database) e MEDLINE (Medical Literature Analysis and Retrieval System Online) databases, including publications from 2000 to 2025. Studies describing clear methodologies for tests using raised figures were included. Theoretical papers, duplicates, inaccessible full texts, and studies outside the scope were excluded. Results: Of the 3,518 articles initially identified, 20 were selected after screening. An additional 15 theoretical texts were included to complement the analysis. The approaches were grouped into three categories: psychophysical tests, functional assessments, and simulation technologies. Sensorimotor integration, manual strategies, and familiarity influence performance. Conclusion: The graphic reproduction of raised figures reveals spatial representation deficits that are not detected by purely motor or visual tests, highlighting the clinical potential of these tools. The need for accessible, standardized, and validated instruments that integrate perception and action for clinical and educational use is emphasized.
Keywords: Touch Perception; Haptic Interfaces; Evaluation Study; Rehabilitation.
Percepção háptica ou exploração ativa é um dos mecanismos primitivos e universais de reconhecimento nos seres humanos. É um sistema perceptivo que integra informações somatossensoriais e proprioceptivas provenientes da pele, músculos e articulações, bem como do meio interno e dos movimentos corporais. Mãos, lábios e língua destacam-se como os segmentos mais especializados nessa modalidade perceptiva devido à sua amplitude de movimento, coordenação, força e alta densidade de receptores sensoriais. Avanço das tecnologias experimentais tem impulsionado o interesse pelas tarefas hápticas nas últimas três décadas [1-7]. Percepção háptica envolve a ativação de mecanorreceptores especializados com distintos limiares de ativação [4–7].
A via neural da percepção háptica compreende a condução das aferências periféricas até núcleos da coluna dorsal; decussação e ascensão pelo trato lemniscal medial até o tálamo (núcleo ventral póstero-lateral) e projeção para o córtex somatossensorial primário (S1) e secundário (S2). A integração final ocorre nas áreas 5 e 7 de Brodmann, no córtex parietal posterior, com participação do córtex pré-frontal dorsolateral e do lobo parietal inferior, sugerindo o envolvimento da memória de trabalho e das funções executivas na modulação da percepção háptica [6-7].
A integração entre toque ativo (percepção háptica) e toque passivo (percepção tátil) é fundamental para processos como aprendizagem, construção da imagem corporal, orientação espacial e controle motor [7-10].
Klatzky, Lederman e Metzger (1985) [2] observaram que o desempenho em tarefas hápticas é inferior em crianças, melhorando com o desenvolvimento neuropsicomotor e decaindo com o envelhecimento. Podem envolver desde o uso das pontas dos dedos até estratégias motoras complexas [11-16].
A avaliação e tratamento da percepção háptica ainda são subutilizados em ambientes terapêuticos. A compreensão das possibilidades de avaliação e intervenção na exploração tátil e dos fatores que modulam o desempenho háptico pode auxiliar profissionais da saúde a identificar padrões motores adaptativos ou disfuncionais.
Descreveu-se sobre percepção háptica, focando na identificação e análise das metodologias empregadas nos diferentes tipos de testes hápticos desenvolvidos para avaliação dessa habilidade manual.
Revisão narrativa da literatura por meio de busca bibliográfica realizada nas bases EMBASE (Excerpta Medica database) e MEDLINE (Medical Literature Analysis and Retrieval System Online), de 2000 a 2025, usando os descritores selecionados a partir do vocabulário MeSH (Medical Subject Headings) que incluíram: eficiência, percepção de forma, percepção tátil, mãos, análise de tarefas e desempenho de tarefas.
A triagem ocorreu pela seleção por títulos e resumos seguida da leitura integral dos textos elegíveis. Foram excluídos estudos duplicados, amostras pediátricas e estudos cujo foco não incluía tarefas de percepção háptica manual.
Considerou-se como critérios de inclusão: Publicações entre 2000 e 2025, que investigaram percepção háptica, com descrição metodológica dos testes, em português, inglês ou espanhol e publicados em periódicos revisados por pares.
Elencou-se como critérios de exclusão: Artigos sem acesso, trabalhos teóricos, opinativos ou editoriais e estudos com animais.
Foram extraídas as seguintes informações: autor/ano, população estudada, tipo de teste de relevo utilizado, objetivo do estudo, principais variáveis analisadas e resultados principais.
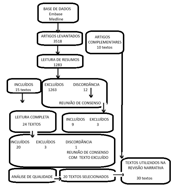
A busca resultou em 3.518 artigos e foram selecionados 20 artigos. Como se trata de revisão narrativa, permitiu-se a inclusão de 10 textos obtidos por meio de busca nas referências nos artigos levantados e livros.
Todo processo de seleção foi executado e aceito por 2 pesquisadores independentes. (Figura 1)
Figura 1 - Fluxograma do processo de seleção de textos da revisão narrativa sobre ferramentas de avaliação da percepção háptica manual
A identificação e o resumo dos artigos utilizados neste estudo são apresentados no Quadro 1.
Quadro 1 - Resumo dos textos selecionados para revisão narrativa sobre ferramentas de avaliação da percepção háptica manual (em cinza os textos inseridos após a seleção via banco de dados de artigos científicos)
|
Autor |
Título |
Ano |
Local |
Revista / Fonte |
Objetivo |
Método de avaliação utilizado |
|
Kim J, Erkine A, Cheung JA, Hires AS. |
Behavioral and neural bases of tactile shape discrimination learning in head-fixed mice |
2020 |
EUA |
Neuron |
Investigar os mecanismos comportamentais e neurais da aprendizagem de discriminação tátil de formas em camundongos com a cabeça fixada. |
Treinamento de camundongos para discriminar formas com os bigodes. Registro e manipulação da atividade no córtex somatossenso-rial. |
|
Klatzky RL, Lederman SJ, Metzger VA. (referência ouro dentro do tema) |
Identifying objects by touch: an “expert system” |
1985 |
EUA |
Perception & Psycho-physics |
Investigar como adultos identificam objetos tridimensionais por meio do tato. |
Exploração de objetos com as mãos sem visão; mediu-se a acurácia e o tempo de identificação e uso de estratégias motoras específicas. |
|
Nascimento LP, Caromano FA, Voos MC. |
Development of a new haptic perception instrument: a pilot study |
2015 |
Brasil |
Arquivos de Neuro-Psiquiatria |
Desenvolver e testar um novo instrumento para avaliação da percepção háptica em adultos saudáveis. |
Construção de um instrumento tátil com formas geométricas em relevo e diferentes para aplicação em adultos. |
|
Wijntjes MWA, Smeets JBJ, Kappers AML. |
The influence of picture size on recognition and exploratory behaviour in raised-line drawings |
2008 |
Países Baixos |
Perception |
Investigar como o tamanho da imagem em desenhos em relevo afeta o reconhecimento tátil e o comportamento exploratório. |
Participantes tocaram desenhos em relevo de diferentes tamanhos. Estratégias exploratórias e reconhecimen-to foram avaliados. |
|
Sripati AP, Bensmaia SJ, Johnson KO. |
A continuum mechanical model of mechanoreceptive afferent responses to indented spatial patterns |
2006 |
EUA |
Journal of Neuro- physiology |
Desenvolver um modelo mecânico contínuo para explicar as respostas dos aferentes padrões espaciais pressionados na pele. |
Modelagem computacional das respostas dos receptores táteis a padrões de relevo aplicados na pele; validação com dados. |
|
Whiteley SJ, Yip SL, Venkata-ramani S, McGuire LM, Wright WJ, Hartmann MJZ. |
Deflection of a vibrissa leads to a gradient of strain across mechanoreceptors in a mystacial follicle |
2015 |
EUA |
Journal of Neuro- physiology |
Investigar como a deflexão das vibrissas gera gradientes de tensão nos mecanor- receptores. |
Modelagem para medir a tensão nos mecanor- receptores durante deflexão das vibrissas em roedores. |
|
Delhaye B, Delhaye BP, et al. |
Surface strain measurements of fingertip skin under shearing |
2016 |
França |
Journal of the Royal Society Interface |
Medir as deformações na pele dos dedos sob forças de cisalhamento para entender a mecânica tátil. |
Utilização de métodos ópticos para medir a deformação da pele do dedo durante aplicação de forças de cisalhamento. |
|
Grunwald M, Ettrich C, Busse F, Assmann B, Dähne A, Gertz HJ. |
Haptic perception in anorexia nervosa before and after weight gain |
2001 |
Ale-manha |
Journal of Clinical and Experi-mental Neuro- psychology |
Avaliar a percepção háptica em pacientes com anorexia nervosa antes e após ganho de peso. |
Testes táteis avaliando discriminação e reconheci-mento de formas e texturas. |
|
Lumpkin EA, Caterina MJ. |
Mechanisms of sensory transduction in the skin |
2007 |
EUA |
Nature |
Revisar os mecanismos moleculares e celulares envolvidos na transdução sensorial na pele. |
Revisão bibliográfica e análise de estudos experimentais sobre receptores sensoriais cutâneos. |
|
Gueorguiev D, Giraud F, Defresne A, Lévesque V, Hayward V. |
The tactile perception of transient changes in friction |
2017 |
França |
Journal of the Royal Society Interface |
Investigar a percepção tátil de mudanças transitórias na fricção da pele durante o toque. |
Testes psicofísicos e análise biomecânica para avaliar a detecção de variações rápidas de fricção na superfície da pele. |
|
Gillespie PG, Walker RG. |
Molecular basis of mechanosensory transduction |
2001 |
EUA |
Nature |
Revisar os mecanismos moleculares que possibilitam a transdução mecânica em sinais neurais. |
Revisão bibliográfica dos estudos moleculares e genéticos sobre canais iônicos sensíveis a força. |
|
Telles JAR. |
Avaliação do desempenho de universitários no Teste Háptico Manual de Alto Relevo com Formas Geométricas (HP-rg) |
2021 |
Brasil |
Tese USP (disponível online) |
Avaliar o desempenho de universitários na identificação tátil de formas geométricas com elevação em relevo por meio do HP-rg. |
Aplicação do Teste Háptico Manual de Alto Relevo com Formas Geométricas (HP-rg) em estudantes universitários, medindo acurácia e tempo de resposta. |
|
Ballestero S, Coubard OA, Denis M, Belin P. |
The effect of age on the haptic horizontal–vertical curvature illusion with raised-line shapes |
2012 |
França |
Develop-mental Neuro- psychology |
Investigar o efeito da idade na percepção da ilusão de curvatura tátil horizontal-vertical usando formas em relevo. |
Participantes de diferentes faixas etárias exploraram formas em relevo para avaliar a percepção da ilusão tátil. |
|
Masson HL, Wallraven C, Petit L. |
“Can touch this”: cross-modal shape categorization performance is associated with micro-structural characteristics of white matter association pathways |
2017 |
Ale-manha |
Human Brain Mapping |
Investigar a associação entre desempenho na categorização de formas táteis e características microestruturais da substância branca cerebral. |
Avaliação psicofísica de categorização tátil de formas combinada com imagens de ressonância magnética de difusão para análise da integridade das vias de substância branca. |
|
Birznieks I, Jenmalm P, Goodwin AW, Johansson RS. |
Encoding of direction of fingertip forces by human tactile afferents |
2001 |
Suécia |
Journal of Neuro-science |
Investigar como aferentes táteis codificam a direção das forças aplicadas na ponta dos dedos. |
Registros neurofisiológi-cos das respostas de aferentes táteis durante aplicação de forças direcionais na ponta dos dedos. |
|
Mazella A, Albaret JM, Picard D. |
The development of haptic processing skills from childhood to adulthood by means of two-dimensional materials |
2018 |
Canadá |
Canadian Journal of Experi-mental Psychology |
Investigar o desenvolvimento das habilidades hápticas no uso de materiais bidimensionais, da infância à idade adulta. |
Avaliação psicofísica da habilidade de reconhecimento tátil de formas 2D em crianças, adolescentes e adultos. |
|
Warren HD. |
The development of haptic perception |
1982 |
Reino Unido |
Capítulo do livro: Tactual Perception: A Sourcebook (Cambridge University Press) |
Revisar e discutir o desenvolvimento da percepção háptica ao longo do crescimento humano. |
Revisão sobre desenvolvimento da percepção tátil e motora em crianças e adultos. |
|
Kalenine S, Camos V, Simard-Duplain G, Gentaz E. |
The visual and visuo-haptic exploration of geometrical shapes increases their recognition in preschoolers |
2010 |
França |
Inter-national Journal of Behavioral Deve-lopment |
Investigar o efeito da exploração visual e visuo-háptica de formas geométricas em pré-escolares. |
Exploração de formas geométricas usando visão, tato ou ambos |
|
Theurel A, Gentaz E, Hatwell Y. |
The haptic recognition of geometrical shapes in congenitally blind and blindfolded adolescents: is there a haptic prototype effect? |
2012 |
França |
PLoS One |
Investigar se adolescentes cegos congênitos e cegos vendados apresentam efeito protótipo na percepção háptica de formas geométricas. |
Testes de reconhecimento háptico de formas geométricas em adolescentes cegos e cegos vendados, avaliando tempos e acurácia. |
|
Picard D, Lebaz S. |
Identifying raised-line drawings by touch: a hard but not impossible task |
2012 |
França |
Journal of Visual Impairment & Blindness |
Avaliar a capacidade de identificar desenhos em relevo por meio do tato. |
Testes táteis com desenhos em relevo avaliando identificação e tempo. |
|
Picard D, Hatwell Y, Gentaz E. |
Haptic recognition of non-figurative tactile pictures in the blind: does life-time proportion without visual experience matter? |
2010 |
França |
Lecture Notes in Computer Science |
Avaliar se o tempo de vida sem experiência visual influencia o reconhecimento háptico de imagens táteis. |
Testes táteis de reconhecimento de imagens não figurativas com diferentes níveis de experiência visual; análise da acurácia. |
|
Mueller S, Martin S, Schwarz M, Grunwald M. |
Temporal modulations of contact force during haptic surface exploration |
2016 |
Ale-manha |
PLoS One |
Investigar como as forças de contato variam temporalmente durante a exploração háptica de superfícies. |
Análise biomecânica das forças de contato em diferentes superfícies táteis; medições de força e padrões temporais. |
|
Caromano FA, Petri TC, Silva TH, Telles JAR, Costa JCJ, Voos MC. |
Desenvolvimento e análise psicométrica do teste de percepção háptica da mão por meio de relevos e formas geométricas |
2024 |
Brasil |
Fisioterapia Brasil |
Desenvolver e analisar a validade psicométrica do teste HP-rg para avaliação da percepção háptica manual. |
Aplicação do teste HP-rg em adultos, análise de consistência interna, validade convergente e capacidade discriminativa. |
|
Wu B, Mochizuki A, Kajimoto H, Kawakami N, Tachi S. |
Psychophysical evaluation of haptic perception under augmentation by a handheld device |
2015 |
Japão |
Human Factors |
Avaliar a percepção háptica aumentada por um dispositivo manual que modula feedback tátil. |
Testes psicofísicos com participantes usando dispositivo manual para amplificar sensações táteis durante exploração háptica. |
|
Wolf J, Tseng Y, Koncsak J. |
The Minnesota Haptic Function Test |
2019 |
EUA |
Frontiers in Psychology |
Desenvolver e validar um teste para avaliar a função háptica manual em adultos. |
Aplicação do Minnesota Haptic Function Test em adultos saudáveis para medir discriminação tátil e força de preensão. |
|
Grunwald M, Muniyandi M, Kim H, Kim J, Krause F, Mueller S, Srinivasan MA. |
Human haptic perception is interrupted by explorative stops of milliseconds |
2014 |
Ale-manha |
Frontiers in Psychology |
Investigar o impacto de breves pausas na exploração háptica sobre a percepção tátil. |
Testes psicofísicos para exploração de superfícies táteis, com inserção de pausas de milissegundos na exploração. |
|
Hilsenrat M, Reiner M |
The impact of subliminal haptic perception on the preference discrimination of roughness and compliance |
2011 |
Israel |
Brain Research Bulletin |
Investigar se a percepção háptica subliminar influencia a discriminação de preferência entre texturas de rugosidade. |
Testes psicofísicos com estímulos hápticos subliminares e conscientes, avaliando preferência e discriminação tátil. |
|
Wuang YP, Su CY, Su FC, Lin KC |
Haptic perception training programs on fine motor control in adolescents with developmental coordination disorder: a preliminary study |
2022 |
Tai-wan |
Journal of Clinical Medicine |
Avaliar o efeito de programas de treinamento de percepção háptica no controle motor fino em adolescentes com transtorno de coordenação |
Intervenção com programas de treinamento háptico; avaliação pré e pós-treinamento do controle motor fino por meio de testes padronizados. |
|
Abbinaya P, Mani-Vannan M. |
Haptic based fundamentals of laparoscopic surgery simulation for training with objective assessments |
2024 |
Índia |
Frontiers in Robotics and AI |
Desenvolver e avaliar uma simulação háptica para treinamento em cirurgia laparoscópica com avaliações objetivas. |
Simulador háptico aplicado em estudantes de cirurgia; avaliação de desempenho por meio de métricas objetivas durante tarefas simuladas. |
|
Robles-De-La-Torre G |
Principles of haptic perception in virtual environments |
2008 |
Suíça |
Capítulo do livro: Human Haptic Perception:Basics and Applications (Birkhäuser) |
Revisar os princípios básicos da percepção háptica aplicados a ambientes virtuais. |
Revisão teórica sobre percepção háptica, interfaces táteis e simulações virtuais. |
Os artigos foram divididos em 3 categorias – exploração de respostas fisiológicas a estímulos específicos, desenvolvimento e aplicação de diferentes testes e análise de aplicabilidade dos testes de percepção háptica manual.
Dos 30 artigos analisados (conforme listagem de referências) 8 abordaram a exploração de respostas fisiológicas a estímulos específicos (1,2,4,6,10,13,26,27), 15 trataram do desenvolvimento e aplicação de diferentes testes (3,5,7,8,9, 11,12,14,15,16,17,18,19,20,25), e 7 investigaram a análise de aplicabilidade dos testes de percepção háptica manual (21,22,23,24,28,29,30).
A análise dos artigos selecionados, com foco nas ferramentas de avaliação, resultou em uma síntese interpretativa e reflexiva, apresentada na seção de Discussão, de forma a integrar os achados aos objetivos propostos.
Warren (1982) [17] publicou capítulo no qual discutiu estudos empíricos sobre o desenvolvimento da percepção háptica em revisão estruturada dos paradigmas metodológicos aplicados em diferentes faixas etárias, destacando características das tarefas, variáveis manipuladas e respostas observadas ao utilizar como avaliações tarefas de discriminação tátil, de identificação háptica de objetos familiares em exploração ativa e passiva e tarefas com desenhos em relevo ou formas geométricas planas. Variáveis como tempo de exploração, acurácia na resposta, tipos de erro, estratégias manuais empregadas e a influência da familiaridade dos estímulos conduzidas em ambientes controlados, com instruções padronizadas e registro de respostas verbais ou motoras geram informações replicáveis.
Kalenine et al. (2010) [18] demonstrou que testes baseados em atividades simples, quando bem estruturados, podem gerar resultados relevantes.
Alteração funcional relevante é mostrada no estudo de Grunwald et al. (2001) [8] que investigou a percepção háptica em pacientes com anorexia nervosa (AN) antes e após ganho de peso, comparando-os a controles saudáveis. Utilizou a exploração tátil com olhos vendados, de seis estruturas em baixo-relevo, seguida da reprodução gráfica. Foram registrados o tempo de exploração, qualidade dos desenhos e atividade elétrica cerebral (EEG). Resultados indicaram que pacientes com AN apresentaram qualidade de reprodução significativamente inferior aos controles, antes e após o ganho de peso, embora o tempo de exploração fosse similar entre os grupos. Sugerem que a anorexia nervosa está associada a déficits de integração sensório-motora tato-espacial vinculados a disfunção cortical no córtex parieto-occipital direito, possivelmente relacionada à manutenção da distorção da imagem corporal. Populações hígidas podem apresentar diferenças individuais e alterações no desempenho háptico.
O grupo AN apresentou variações evidentes de tamanho, localização e direção nos desenhos que não foram consideradas na pontuação final do teste, sugerindo que a metodologia pode e deve evoluir para proporcionar achados mais precisos e abrangentes.
Theurel et al. (2012) [19] investigaram a percepção tátil de formas geométricas (círculo, quadrado, triângulo, losango e retângulo) por adolescentes com cegueira congênita e videntes vendados. Para ambos os grupos, o círculo foi a figura mais facilmente reconhecida e os adolescentes com cegueira congênita apresentaram melhor desempenho em acurácia e consistência nas respostas. A direção das formas geométricas não foi uma variável que afetou o desempenho dos participantes de ambos os grupos estudados.
Picard e Lebaz (2012) [20] exploraram os limites e possibilidades da identificação tátil de imagens em relevo por nomeação de desenhos em alto-relevo. Mostraram que variáveis como familiaridade da imagem, clareza dos contornos e experiência do explorador influenciam diretamente o desempenho e a qualidade do estímulo tátil.
Esses achados se alinham aos de Picard et al. (2010) [21] que investigaram se o tempo de vida sem experiência visual influencia a capacidade de reconhecer imagens não figurativas em relevo. Resultados indicaram que o reconhecimento háptico de figuras abstratas é mais desafiador para pessoas que passaram uma maior proporção de sua vida sem visão. Mostraram que em relação ao tamanho, as figuras maiores foram mais facilmente identificadas, como esperado.
Hoje, estes achados devem ser considerados também na pesquisa com videntes. Mueller e Fiehler (2014) [22] focaram suas pesquisas em videntes e investigaram os mecanismos de atualização espacial de alvos táteis em tarefas de localização, com foco na influência do movimento ocular (gaze-dependent updating) expostos a estímulos táteis seguidos de movimentos oculares controlados (sacádicos) em diferentes direções, antes da tarefa de apontamento para o alvo previamente tocado. O objetivo central foi compreender se a percepção da localização de um estímulo tátil é atualizada com base na posição final do olhar e como o sistema sensório-motor integra essas informações para a execução da resposta motora (apontamento para a localização do estímulo).
Os participantes cometeram erros sistemáticos de localização, que dependiam da direção do movimento ocular subsequente ao toque tátil, sugerindo que a memória da posição do estímulo tátil é atualizada em um sistema de coordenadas baseado na posição do olhar (gaze-centered). Confirmaram que o sistema sensório-motor utiliza informação visual para reorganizar espacialmente memórias táteis recentes, demonstrando a importância de considerar variáveis como orientação ocular e memória espacial em tarefas de percepção háptica.
Estudo piloto de Nascimento et al. (2014) [3] sugeriu exploração de vários segmentos hápticos como barognosia, compressibilidades, elevação, depressão, reconhecimento de formas, texturas e relevos. No domínio relevo, propõe a análise das variáveis direção, tamanho e localização das formas geométricas, a partir de um referencial, como uma forma de promover melhor compreensão da atividade.
Este estudo representa uma importante contribuição nacional para a área da avaliação da percepção háptica, ao propor um instrumento que contempla a interação entre forma, relevo e espacialidade, aspectos pouco explorados em instrumentos padronizados, sendo pioneiro na proposição de análise de localização, direção e tamanho em domínios geométricos. A inserção de variáveis espaciais e tempo de exploração das atividades-teste amplia o potencial discriminativo do teste e pode ser particularmente útil em populações com disfunções neurológicas, déficit desenvolvimento infantil e envelhecidas [23].
Wu et al [24], desenvolveram dispositivos manuais portáteis específicos para investigar como a percepção háptica de peso e textura modificadas (realidade aumentada) que introduzem forças artificiais, usando dispositivos portáteis que podem ser aplicados em realidade aumentada, reabilitação e treinamento sensorial para combinar precisão psicofísica com realismo aplicado ao explorar peso e textura, oferecendo dados sobre limites do sistema somatossensorial até ser enganado ou aprimorado e, modelar limiares diferenciais de forma robusta, permitindo generalizações para o design de sistemas hápticos futuros em áreas como ergonomia, próteses, realidade virtual e jogos sensoriais.
Teste desenvolvido recentemente por Wolf et al. (2019) [25] - The Minnesota Haptic Function Test (MHFT) foi criado para avaliar de forma quantitativa e padronizada a percepção háptica em adultos, com foco em funções sensório-motoras manuais e avalia discriminação de forma, reconhecimento tátil, precisão de movimento em exploração ativa e, verifica sensibilidade funcional tátil de forma sistemática e adaptável a contextos clínicos ou experimentais a partir de atividades-teste com variação de forma (geometrias simples e compostas), tamanho, textura superficial e peso. Avalia tempo de resposta, taxa de acertos e consistência entre tentativas.
Segundo Mazella et al. (2018) [16], que investigaram o desenvolvimento das habilidades de processamento háptico ao longo da vida, testes devem permitir avaliar dimensões complementares da percepção háptica — desde a percepção e discriminação de formas até a capacidade de evocação e representação mental e a metodologia deve presar a simplicidade e adaptabilidade, podendo ser aplicada em escolas, centros de reabilitação e contextos clínicos para rastreamento ou treinamento de habilidades perceptivas.
Grunwald et al. (2014) [26] propuseram e investigaram a ocorrência de micropausas espontâneas (explorative stops) durante a exploração tátil ativa e seu papel na modulação da percepção háptica humana. A hipótese foi que essas pausas ultracurtas (de poucos milissegundos) representam uma estratégia perceptiva eficiente para aprimorar o processamento sensorial de superfícies. Utilizaram um sensor óptico de movimento tridimensional (3D) com alta resolução temporal, acoplado a um suporte para registro da posição e velocidade do dedo em tempo real. Os participantes foram instruídos a explorar uma superfície com o dedo indicador por 15 segundos em movimento contínuo. Durante a tarefa, foram registrados os intervalos de desaceleração súbita ou interrupção micrométrica do movimento. Este estudo contribui metodologicamente ao destacar que interrupções táteis de curtíssima duração podem representar momentos críticos de amostragem sensorial háptica. O uso de medidas de alta resolução temporal permitiu revelar padrões de controle motor fino e seu potencial relação com o refinamento perceptivo.
Mueller et al. (2016) [22] investigaram os padrões temporais de força de contato aplicados por indivíduos durante a exploração tátil de superfícies, considerando que variações dinâmicas dessas forças podem refletir estratégias perceptivas específicas. Superfícies com texturas distintas foram fixadas em uma plataforma estática, permitindo o controle de variáveis físicas do estímulo. A metodologia destaca-se por utilizar instrumentação de alta precisão para captar variações finas e dinâmicas na força de contato, indo além das medidas tradicionais de pressão média.
Delhaye (2016) [7] investigou como a pele da polpa digital se deforma sob forças de cisalhamento usando métodos experimentais avançados para medir deformações superficiais com alta resolução espacial e temporal. A pele da ponta do dedo foi coberta com um padrão de pontos de referência utilizando tinta preta ou outro contraste, permitindo o rastreamento óptico de imagens em alta resolução durante os deslocamentos, por meio de câmeras acopladas ao sistema. Os autores encontraram padrões complexos de forças heterogêneos, indicando que diferentes regiões da polpa digital respondem de forma distinta ao cisalhamento. O sistema tátil pode explorar esses padrões para codificar direção, intensidade e forma de estímulos tangenciais. Uso combinado de controle mecânico preciso e técnicas ópticas de rastreamento tornou possível estudar, em detalhes, como a pele humana responde ao cisalhamento.
Gueorguiev et al. (2017) [10] investigaram percepção de mudanças transitórias no atrito entre a pele e uma superfície em contextos de toque dinâmico. Para isso, os autores desenvolveram uma metodologia experimental altamente controlada para manipular e medir mudanças abruptas no coeficiente de atrito durante o contato tátil utilizando um sistema mecatrônico personalizado com controle preciso de força normal (compressão) e velocidade de deslizamento. Encontraram sensibilidade notável da habilidade háptica humana para mudanças muito sutis de atrito, mesmo em escalas temporais muito curtas. Uso de superfícies com diferentes atritos podem enriquecer pistas táteis e ampliar os recursos de pesquisa.
Ballestero et al. (2015) [13] investigaram o efeito da idade na ilusão háptica de curvatura horizontal–vertical utilizando formas em relevo para compreender como a percepção tátil de curvas e orientações espaciais é influenciada pelo desenvolvimento cognitivo e sensorial ao longo da vida. Os estímulos consistiam em formas curvas impressas em relevo, apresentadas sobre uma superfície plana, representando curvas com orientações horizontais e verticais. Os desenhos foram confeccionados com precisão para controlar a extensão e curvatura de cada figura, permitindo comparações diretas entre diferentes direções. Os participantes exploravam as figuras com os dedos sem auxílio da visão (com os olhos vendados ou utilizando um anteparo visual) a fim de julgar qual das duas curvas (horizontal ou vertical) parecia mais curva, em testes pareados. Encontraram que a magnitude da ilusão foi correlacionada com a idade, com possíveis padrões de desenvolvimento perceptual.
O uso de uma ilusão perceptiva como ferramenta experimental também reforça seu valor como marcador sensorial e cognitivo em estudos do desenvolvimento ou de reaprendizagem na área de reabilitação.
Hilsenrat e Reiner (2011) [27] investigaram se estímulos táteis subliminares (abaixo do limiar consciente), podem influenciar as escolhas de preferência relacionadas à textura (rugosidade) e à complacência de materiais. Resultados sustentam a hipótese de que a percepção tátil subliminar é possível e que pode influenciar decisões subjetivas, como julgamentos de preferência, mesmo na ausência de consciência sensorial, mostrando que informações táteis implícitas podem moldar decisões afetivas e perceptivas e garante que os julgamentos de preferência foram baseados em informações sensoriais inconscientes.
Wuang et al. (2022) [28] passaram da avaliação para a demonstração dos benefícios do treinamento háptico, sendo o recurso de avaliação parte do feedback da evolução. A metodologia desse estudo apresenta valor inovador ao integrar estímulos hápticos sistemáticos em um programa terapêutico funcional promissor para adolescentes com dificuldades motoras.
Estudo de Abbinaya e Manivannan (2024) [29] é exemplo de recursos de treinamento háptico em situação de simulação, área que vem se ampliando rapidamente no ensino universitário e apresenta o desenvolvimento e validação de sistema de simulação cirúrgica laparoscópica baseado em feedback háptico, com o objetivo de treinar e avaliar cirurgiões em formação por meio de tarefas técnicas associadas à laparoscopia. O foco principal é a incorporação de feedback tátil realista e a mensuração objetiva de desempenho. O simulador de treinamento háptico baseado em computador, que combina interface gráfica 3D interativa e dispositivos de feedback háptico (com retorno de força), modelando resistência de tecidos, tensão e manipulação de instrumentos cirúrgicos foi adequado ao objetivo de treinamento. A metodologia é relevante por criar um ambiente de simulação realista e seguro para o treinamento de habilidades motoras finas com forte dependência de percepção háptica e propriocepção, incorporar avaliações objetivas e automatizadas, reduzindo o viés avaliativo subjetivo na formação cirúrgica.
Robles-De-La-Torre (2008) [30] apresentou uma análise teórico-metodológica aprofundada dos princípios que orientam a construção e validação de experiências hápticas em ambientes virtuais com a qual os estudos apresentados se alinham. O foco metodológico deve estar na forma como propriedades físicas reais podem ser simuladas e percebidas por meio de interfaces hápticas computacionais, considerando as limitações perceptivas e sensório-motoras humanas. Propôs uma estrutura de investigação baseada em três pilares: 1. modelagem física precisa dos objetos e superfícies a serem simuladas; 2. construção de dispositivos de interface háptica capazes de reproduzir forças e, 3. uso de texturas com fidelidade e validação psicofísica da experiência perceptiva. Seu texto é metodologicamente relevante por fornecer fundamentos para o desenvolvimento e validação de testes hápticos em ambientes virtuais, incluindo diretrizes sobre modelagem física, construção de hardware e avaliação perceptiva com usuários.
A obra se mantém atual e se destaca por integrar conhecimentos de engenharia, neurociência e psicofísica para criar uma abordagem sistemática, útil tanto para experimentos científicos quanto para aplicações em treinamento, reabilitação e realidade virtual.
A pesquisa evidenciou ampla diversidade metodológica na avaliação da percepção háptica, organizada em três categorias principais: (1) testes psicofísicos e laboratoriais, voltados à investigação precisa de variáveis sensoriais; (2) avaliações hápticas funcionais e modelos neurobiomecânicos, que integram percepção e ação em tarefas táteis; e (3) tecnologias de simulação háptica avançada, capazes de reproduzir e ampliar experiências sensoriais.
A revisão evidencia que a escolha do método deve estar alinhada ao objetivo específico do estudo seja a investigação básica, a avaliação funcional ou o desenvolvimento de intervenções terapêuticas/tecnológicas. Destaca-se a necessidade de padronização e validação de instrumentos acessíveis que unam percepção tátil e ação manual, especialmente relevantes em reabilitação e aprendizagem motora, como no treino de habilidades finas em crianças, idosos ou pessoas com distúrbios neuromotores.
Conflitos de interesse
Os autores declaram não haver conflitos de interesse.
Fonte de financiamento
CAPES – Coordenação de Aperfeiçoamento de Pessoal de Nível Superior.
Contribuição dos autores
Concepção e desenho da pesquisa: Costa JCJ, Petri TC, Telles JAR, Caromano FA; Análise e interpretação dos dados: Costa JCJ, Petri TC, Telles JAR, Caromano FA; Redação do manuscrito: Costa JCJ, Vale FA, Caromano FA; Revisão crítica do manuscrito quanto ao conteúdo intelectual importante: Caromano FA.
Referências
1. Kim J, Erkine A, Cheung JA, Hires SA. Behavioral and neural bases of tactile shape discrimination learning in head-fixed mice. Neuron. 2020 May 27;108(5):953–67.e8. doi: 10.1016/j.neuron.2020.09.012.
2. Klatzky RL, Lederman SJ, Metzger VA. Identifying objects by touch: an “expert system”. Percept Psychophys. 1985 Apr;37(4):299–302. doi: 10.3758/BF03211351.
3. Nascimento LP, Caromano FA, Voos MC. Development of a new haptic perception instrument: a pilot study. Arq Neuropsiquiatr. 2016 Feb;74(1):75–80. doi: 10.1590/0004-282X20150185.
4. Wijntjes MWA, Smeets JBJ, Kappers AML. The influence of picture size on recognition and exploratory behaviour in raised-line drawings. Perception. 2008 Apr;37(4):602–14. doi: 10.1068/p5714.
5. Sripati AP, Bensmaia SJ, Johnson KO. A continuum mechanical model of mechanoreceptive afferent responses to indented spatial patterns. J Neurophysiol. 2006 Jun;95(6):3852–64. doi: 10.1152/jn.01240.2005.
6. Whiteley SJ, Yip SL, Venkataramani S, McGuire LM, Wright WJ, Hartmann MJZ. Deflection of a vibrissa leads to a gradient of strain across mechanoreceptors in a mystacial follicle. J Neurophysiol. 2015 Jan;114(1):138–45. doi: 10.1152/jn.00179.2015.
7. Delhaye B, Delhaye BP, et al. Surface strain measurements of fingertip skin under shearing. J R Soc Interface. 2016 Apr;13(119):20150874. doi: 10.1098/rsif.2015.0874.
8. Grunwald M, Ettrich C, Busse F, Assmann B, Dähne A, Gertz HJ. Haptic perception in anorexia nervosa before and after weight gain. J Clin Exp Neuropsychol. 2001 May;23(4):520–9. doi: 10.1076/jcen.23.4.520.1229.
9. Lumpkin EA, Caterina MJ. Mechanisms of sensory transduction in the skin. Nature. 2007 Feb 22;445(7124):858–65. doi: 10.1038/nature05662.
10. Gueorguiev D, Giraud F, Defresne A, Lévesque V, Hayward V. The tactile perception of transient changes in friction. J R Soc Interface. 2017 Apr;14(134):20170641. doi: 10.1098/rsif.2017.0641.
11. Gillespie PG, Walker RG. Molecular basis of mechanosensory transduction. Nature. 2001 May 3;413(6852):194–202. doi: 10.1038/35093011.
12. Telles JAR. Avaliação do desempenho de universitários no Teste Háptico Manual de Alto Relevo com Formas Geométricas (HP-rg) [Internet]. 2021 [cited 2025 May 29]. Available from: https://www.teses.usp.br/teses/disponiveis/5/5170/tde-09092021-083451/en.php
13. Ballestero S, Coubard OA, Denis M, Belin P. The effect of age on the haptic horizontal–vertical curvature illusion with raised-line shapes. Dev Neuropsychol. 2012 Nov;37(8):653–67. Doi: 10.1080/87565641.2012.688901.
14. Masson HL, Wallraven C, Petit L. “Can touch this”: cross-modal shape categorization performance is associated with microstructural characteristics of white matter association pathways. Hum Brain Mapp. 2017 Jan;38(1):842–54. doi: 10.1002/hbm.23422.
15. Birznieks I, Jenmalm P, Goodwin AW, Johansson RS. Encoding of direction of fingertip forces by human tactile afferents. J Neurosci. 2001 Oct 15;21(20):8222–37. doi: 10.1523/JNEUROSCI.21-20-08222.2001.
16. Mazella A, Albaret JM, Picard D. The development of haptic processing skills from childhood to adulthood by means of two-dimensional materials. Can J Exp Psychol. 2018 Mar;72(1):48–57. doi: 10.1037/cep0000121.
17. Warren HD. The development of haptic perception. In: Schiff W, Foulke E, editors. Tactual perception: A sourcebook. Cambridge: Cambridge University Press; 1982. p. 57–74.
18. Kalenine S, Camos V, Simard-Duplain G, Gentaz E. The visual and visuo-haptic exploration of geometrical shapes increases their recognition in preschoolers. Int J Behav Dev. 2011 Jan;35(1):18–26. Doi: 10.1177/0165025410367443.
19. Theurel A, Gentaz E, Hatwell Y. The haptic recognition of geometrical shapes in congenitally blind and blindfolded adolescents: is there a haptic prototype effect? PLoS One. 2012 Jun 29;7(6):e40251. doi: 10.1371/journal.pone.0040251.
20. Picard D, Lebaz S. Identifying raised-line drawings by touch: a hard but not impossible task. J Vis Impair Blind. 2012;106(7):427–31. doi: 10.1177/0145482X1210600705.
21. Picard D, Hatwell Y, Gentaz E. Haptic recognition of non-figurative tactile pictures in the blind: does life-time proportion without visual experience matter? Lect Notes Comput Sci. 2010;6192:412–7. doi: 10.1007/978-3-642-14075-4_61.
22. Mueller S, Martin S, Schwarz M, Grunwald M. Temporal modulations of contact force during haptic surface exploration. PLoS One. 2016 Apr 20;11(4):e0152897. doi: 10.1371/journal.pone.0152897
23. Caromano FA, Petri TC, Silva TH, Telles JAR, Costa JCJ, Voos MC. Desenvolvimento e análise psicométrica do teste de percepção háptica da mão por meio de relevos e formas geométricas (HP-rg). Fisioter Bras. 2024;25(4):1588–1601. doi: 10.62827/fb.v25i4.1013.
24. Wu B, Mochizuki A, Kajimoto H, Kawakami N, Tachi S. Psychophysical evaluation of haptic perception under augmentation by a handheld device. Hum Factors. 2015 May;57(3):523–37. Doi: 10.1177/0018720814551414.
25. Wolf J, Tseng Y, Koncsak J. The Minnesota Haptic Function Test. Front Psychol. 2019 Apr 17;10:818. doi: 10.3389/fpsyg.2019.00818.
26. Grunwald M, Muniyandi M, Kim H, Kim J, Krause F, Mueller S, Srinivasan MA. Human haptic perception is interrupted by explorative stops of milliseconds. Front Psychol. 2014 Mar 27;5:292. doi: 10.3389/fpsyg.2014.00292.
27. Hilsenrat M, Reiner M. The impact of subliminal haptic perception on the preference discrimination of roughness and compliance. Brain Res Bull. 2011 Sep;85(5):289–94. doi: 10.1016/j.brainresbull.2011.03.016.
28. Wuang YP, Su CY, Su FC, Lin KC. Haptic perception training programs on fine motor control in adolescents with developmental coordination disorder: a preliminary study. J Clin Med. 2022 Aug 15;11(16):4755. doi: 10.3390/jcm11164755.
29. Abbinaya P, Manivannan M. Haptic based fundamentals of laparoscopic surgery simulation for training with objective assessments. Front Robot AI. 2024 Feb 22;11:1363952. doi: 10.3389/frobt.2024.1363952.
30. Robles-De-La-Torre G. Principles of haptic perception in virtual environments. In: Grunwald M, editor. Human haptic perception: Basics and applications. Basel: Birkhäuser; 2008. p. 363–79.