Análise do equilíbrio e cognição de idosos submetidos a um Protocolo Fisioterapêutico e Gameterapia
Analysis of balance and cognition in elderly subjected to a Physiotherapeutic Protocol and Game Therapy
Ester Laura Cordeiro Costa1, Sáskia Fürstenberg Thoma2, Tatianne Moura Estrela Gusmão2, Jéssica Costa Leite2, Francisco Renato Silva Ferreira3
1Universidade Federal de São Carlos (UFSCAR), São Carlos, SP, Brasil
2Centro Universitário Unifacisa (UNIFACISA), Campina Grande, PB, Brasil
3Secretaria Municipal de Educação (SEDUC), Altaneira, CE, Brasil
Recebido em: 26 de setembro de 2024; Aceito: 13 de novembro de 2024.
Correspondence: Francisco Renato Silva Ferreira, norf20@hotmail.com
Como citar
Costa ELC, Thoma SF, Gusmão TME, Leite JC, Ferreira FRS. Análise do equilíbrio e cognição de idosos submetidos a um Protocolo Fisioterapêutico e Gameterapia. Fisioter. Bras. 2024;25(5):1687-1704. doi:10.62827/fb.v25i5.1032
Introdução: O envelhecimento pode ser conceituado como um processo de mudanças bioquímicas, morfofisiológicas, funcionais e psíquicas, sendo progressivas e diferentes em cada indivíduo. Dentre as alterações, a diminuição da cognição e do equilíbrio apresentam correlação, promovendo maior probabilidade de quedas, podendo estar associada às alterações no sistema nervoso central, onde são comuns episódios de vertigem, tontura e desequilíbrio. Objetivo: Analisar o equilíbrio e a cognição de idosos submetidos a um protocolo fisioterapêutico e gameterapia, verificando quais dos protocolos forneceu mais influência no equilíbrio e na cognição. Métodos: Ensaio Clínico Crossover Randomizado realizado com dois grupos de idosos, alocados no Grupo Intervenção (GI), no qual realizava o protocolo fisioterapêutico, ou no Grupo Gameterapia (GG), que utilizava jogos virtuais. Avaliou-se a cognição por meio do Mini Exame do Estado Mental, o equilíbrio e o risco de quedas por meio dos testes Timed up and go e Escala de Equilíbrio de Berg. A intervenção durou 24 sessões iniciais, sequenciada por um período de Wash-out e em seguida um cruzamento de intervenções com mais 24 sessões, finalizando com uma reavaliação. Resultados: não houve significância estatística para ambos os grupos, apesar de que, na avaliação intragrupo foi perceptível melhora tanto para GI como para GG. Conclusão: Parece que a cognição, o equilíbrio e os riscos de quedas dos idosos deste estudo, apresentaram melhoras quando esse grupo é submetido tanto ao protocolo fisioterapêutico como à gameterapia, apesar de não ter sido possível comprovar qual dos protocolos foram mais eficazes.
Palavras-chave: Propriocepção; cognição; idoso.
Introduction: Ageing can be conceptualized as a process of biochemical, morphophysiological, functional and psychological changes, which are progressive and different for each individual. Among these changes, decreased cognition and balance are correlated, making falls more likely, and may be associated with changes in the central nervous system, where episodes of vertigo, dizziness and imbalance are common. Objective: Analyze the balance and cognition of elderly individuals subjected to a physiotherapy protocol and gametherapy, verifying which of the protocols had a greater influence on balance and cognition. Methods: Randomized Crossover Clinical Trial carried out with two groups of elderly people, allocated to the Intervention Group (IG), in which the physiotherapy protocol was carried out, or to the Gametherapy Group (GG), which used virtual games. Cognition was assessed using the Mini Mental State Examination, balance and the risk of falls using the Timed up and go test and the Berg Balance Scale. The intervention lasted 24 initial sessions, followed by a wash-out period and then a crossover of interventions with a further 24 sessions, ending with a reassessment. Results: There was no statistical significance for either group, although the intra-group assessment showed improvement for both GI and GG. Conclusion: Thus, the cognition and balance of the elderly, as well as the risk of falls, improved when this group was submitted to both the physiotherapy protocol and gamete therapy, although it was not possible to prove which of the protocols was more effective.
Keywords: Proprioception; cognition; aged.
O envelhecimento pode ser conceituado como um processo de mudança fisiológica, morfológica, bioquímica, funcional e psicológica, com o ritmo e intensidades diferentes para cada indivíduo, dessa forma o idoso apresenta perda progressiva da capacidade de adaptação ao meio ambiente, tais mudanças levam o indivíduo a mudanças corporais e a intervenções advindas do meio, a exemplo de desequilíbrios acompanhados de quedas [1].
Dentre todos os sistemas que são afetados com o processo de envelhecimento, o sistema nervoso central é o mais comprometido, o qual é atingido por fatores intrínsecos, como a genética e fatores extrínsecos como o meio ambiente, o metabolismo, radicais livres e demais fatores. Dessa maneira, com essas alterações o indivíduo pode apresentar consequências na capacidade intelectual, diminuindo a sua vida social e trazendo alterações na memória, no raciocínio lógico, no juízo crítico, na orientação do espaço, na fala e no equilíbrio [1].
Dentre essas patologias advindas do processo de senescência, as diminuições da cognição e do equilíbrio apresentam uma relação a partir do momento em que o indivíduo passa a perder noções de espaço lhe fornecendo uma maior probabilidade de queda. Com as alterações no sistema nervoso central, os idosos apresentam um comprometimento na agilidade, no tempo de resposta do seu organismo e no equilíbrio de seu do corpo, sendo cada vez mais comum episódios de vertigem, tontura e desequilíbrio na população geriátrica, portanto as quedas passam a ser cada vez mais presentes na vida dos idosos e se tornam responsáveis por 12% das mortes dessa população [2].
Teixeira et al. [3] (2007) afirmam que, esse processo evolutivo da degeneração celular vestibular periférica e central torna cada vez mais difícil a vida desses indivíduos, exceto para aqueles que mesmo com as alterações da senescência, decidem viver a vida de forma mais ativa, os quais diminuem os impactos que são advindos com a idade, dessa maneira esse grupo passa a estimular a cognição, o psicológico e o corpo diminuindo os riscos de queda que podem advir das alterações de equilíbrio.
Pensando nisso, a Organização Mundial de Saúde (OMS) [4] criou um processo chamado envelhecimento ativo, o qual tem como objetivo melhorar a qualidade de vida incentivando a prática de exercícios, mostrando que com saúde, a população idosa pode adquirir uma vida com segurança e aumentar o potencial para o bem-estar físico, social e mental, além de diminuir as questões patológicas advindas da idade e da falta de saúde. O envelhecimento ativo minimiza os riscos de quedas, os exercícios associativos de força e aeróbicos potencializam a melhora do equilíbrio e minimizam os riscos de queda, além de melhorar os níveis de cognição, fatores estes que desmistificam a ideia de que a juventude é o estado ideal de vida [4].
Nesse cenário, as atividades físicas para os idosos promovem mudanças psicológicas, fisiológicas e funcionais, gerando para esse grupo social uma maior independência funcional, entendendo que quanto mais ativos melhoram a qualidade de vida, reduzem os riscos de queda e consequentemente diminuem as exposições a fraturas ósseas.
Assim fazendo associações com essas alterações e as relações cognitivas e de equilíbrio, tornou-se necessário desenvolver um estudo, por meio de um ensaio clínico, para promover à comunidade acadêmica, uma maior compreensão de forma detalhada sobre as alterações de equilíbrio e cognição dos idosos para que a população brasileira seja melhor atendida pelos profissionais da área da saúde. Para tanto, esse trabalho se propôs a analisar o equilíbrio e a cognição de idosos submetidos a um protocolo fisioterapêutico e gameterapia, verificando qual dos protocolos apresentou maior influência no equilíbrio, na cognição e nos riscos de queda dos idosos.
Tipo de pesquisa
A pesquisa foi classificada como um Ensaio Clínico Crossover Randomizado (ECCR), do tipo experimental, seguindo o CONSORT [5] (2010).
Alocação e Cenário do estudo
Quanto à alocação, foi realizada conforme sigilo e randomização, sendo utilizado um software para que fosse definido o grupo a qual o participante iria ser destinado, momentos antes de dar início à intervenção. Foi realizada no Instituto de Tisiologia e Pneumologia de Campina Grande Hospital Dr Edgley Maciel Lacerda, inscrito no CNPJ- 088529880001-64, com sede na Rua Fernandes Vieira, s/n José Pinheiro, Campina Grande- PB, no serviço de Fisioterapia após assinatura do Termo de Autorização Institucional (TAI). As coletas dos dados foram realizadas durante a pandemia do COVID 19, no ano de 2021 e 2022.
População e Critérios de elegibilidade
A população foi composta de idosos da cidade de Campina Grande e região circunvizinha, selecionados por critérios de elegibilidade. Incluindo-se idosos ativos/muito ativos, de acordo com o Questionário Internacional de Atividade Física (IPAQ) [6] com idade a partir dos 60 anos que possuíam meios de locomoção e em casos de doenças crônico degenerativas deviam estar sob controle medicamentoso.
Eram excluídos aqueles que apresentavam patologias incapacitantes para a realização de atividades aeróbicas, indivíduos com disfunções musculoesqueléticas, cognitivas e de equilíbrio, que faziam uso de dispositivos de marcha, e aqueles com idade acima de 80 anos, desse modo, a amostra do estudo foi composta por 16 idosos.
Aspectos Éticos
O projeto foi submetido ao Comitê de Ética em Pesquisa (CEP) do Centro Universitário Unifacisa, e apenas após a aprovação com o Certificado de Apresentação de Apreciação Ética (CAAE) no 422217421.5.0000.5175 foi iniciado a coleta de dados. Feito a triagem, iniciaram-se a coleta dos dados após agendamento, por meio da aplicação de instrumentos de avaliação após a assinatura do Termo de Consentimento Livre e Esclarecido-TCLE atendendo às normas da resolução 466/12, do Conselho Nacional de Saúde.
Procedimentos
Avaliações
Inicialmente, foi respondido pelos participantes um questionário sociodemográfico Brazil Old Age Schedule (BOAS) [7], que foi modificado pelo pesquisador para melhor compreensão do público-alvo.
Para a avaliação do equilíbrio dinâmico, foi realizado o teste Timed Up and Go (TUG), na qual o idoso era submetido a uma avaliação de velocidade de execução, ao se levantar de uma cadeira sem usar os braços e caminhava três metros à frente, virava, caminhava de volta e em seguida sentava na cadeira novamente, caracterizando assim um conjunto de ações rotineiras, fundamentais para a mobilidade independente. Esse teste sofre intervenções do tempo de reação, da força muscular dos membros inferiores, equilíbrio e da facilidade da marcha, ao final da marcha aqueles que fizeram os testes entre 11 segundos e 20 segundos apresentam uma fragilidade com dependência parcial e risco de quedas [8].
Ainda com o objetivo de avaliar o equilíbrio do participante, foi utilizada a análise da Escala de Equilíbrio de Berg (BBS), que avaliava 14 itens que são comuns à vida diária. Cada item variava de 0 a 4 ordinariamente, ao final a pontuação máxima é 56. Os pontos são baseados no tempo em que o indivíduo passa para realizar e manter uma posição, realizar uma tarefa ou ir até uma distância com o membro superior [8]. Os índices menores ou iguais a 36 na pontuação estão associados a 100% de risco de quedas [2].
Quanto à análise da cognição foi aplicado o Mini Exame do Estado Mental (MEEM), desenvolvido por Folstein e McHughg [9] (1975) e traduzido por Bertolucci et al. [10] (1994), e era composto por diversas questões agrupadas em sete categorias como orientação para tempo (5 pontos), orientação para local (5 pontos), registro de três palavras (3 pontos), atenção e cálculo (5 pontos), lembrança das três palavras (3 pontos), linguagem (8 pontos) e capacidade construtiva visual (1 ponto), que ao fim da sua aplicação era encontrado um score quantitativo que avaliava o nível da cognição do idoso, podendo ser verificado a existência ou não de demência nos mesmos [11].
Randomização
Após a avaliação 1, os idosos foram divididos de forma aleatória em dois grupos em GI (Grupo Intervenção) e GG (Grupo Gameterapia), por meio da utilização do site randomization.com. A randomização foi realizada de modo simples-cego, devido a necessidade de saber quais grupos os idosos foram alocados. Desse modo, em seguida foi feito o agendamento e a organização do grupo amostral para dar início ao trabalho de intervenção no protocolo 1, durante dois dias semanais com intervalo de dois dias entre eles, para ambos os grupos com duração de sessenta minutos no decorrer de 24 sessões cada intervenção.
Protocolo de Intervenção
O GI realizou o protocolo fisioterapêutico validado por Raimundo et al. [12] (2018), composto por exercícios de aquecimento com alongamentos ativo-assistidos dos grupos musculares flexores e extensores do cotovelo, flexores e extensores do joelho e abdutores do ombro, seguindo-se com a fase de exercícios de aceleração, que era composta por atividades aeróbicas de caminhada na esteira, nos quais todo o público amostral foi monitorado para manter-se entre 50% e 70% de sua FC máxima, seguindo as fórmulas de Tanaka [13] (2001) e Karvonen [14] (1957).
A terceira etapa do protocolo foi composta por exercícios de resistência para os movimentos de flexão, extensão e abdução dos músculos alongados que tiveram a força calculada por meio do teste de Uma Repetição Máxima (1RM), o qual avaliou a carga máxima que o indivíduo conseguia levantar uma única vez [15]. A carga utilizada nos exercícios era de 40% a 60% do valor encontrado em 1RM, e as séries de exercícios eram compostas de 3 com 10 repetições, finalizando o protocolo foram feitos os exercícios de desaceleração, com trabalho de respiração diafragmática em 2 séries de 10 repetições, realizado em decúbito dorsal com os membros inferiores fletidos. Antes e após as intervenções, foram aferidos os sinais vitais dos participantes.
O GG foi submetido à prática de exercícios com jogo Just Dance 2015 e Kinect Adventures 2010, onde os movimentos foram lidos através do sensor Kinect e do aparelho Xbox 360o o qual apresentava o jogo na televisão. Os idosos foram submetidos a esse jogo de forma ininterrupta, onde também foram monitoradas as Frequências Cardíacas (FC) que ficavam entre 50% a 70% da FC máxima seguindo as fórmulas de Tanaka [13] (2001) e Karvonen [14] (1957) durante a execução dos movimentos propostos no jogo, com o aparelho oxímetro.
Reavaliação e Crossover
Em sequência, foi realizada a avaliação 2 a qual avaliava as variáveis anteriormente analisadas por meio dos instrumentos de avaliação: Escala de Equilíbrio de Berg, TUG e MEEM. Posteriormente as 24 sessões iniciais, deu início ao momento de repouso denominado como Wash-out, segundo Sedgwick [16] (2014), é um método que propõe a redução da transferência dos efeitos que o tratamento anterior no estudo cruzado, proporcionou para o paciente, nessa pesquisa o período de pausa das atividades foi composto por um mês.
Ao retornarem, deu-se início ao estudo Crossover o qual foi realizado a avaliação 3 e refeito os testes realizados nas fases de avaliação, com objetivo de comparar os resultados achados e verificar se o indivíduo apresentou alguma alteração seja perda ou ganho no período de Wash-out dando sequência à fase seguinte.
A fase de protocolo 2, consistiu no crossover dos grupos, desse modo, foi realizada após a troca dos grupos, os idosos que estavam no GI e desenvolvia a fase de alongamento, aceleração na esteira seguido da resistência e desaceleração, passou a ser participante da Gameterapia, isto é, fez os exercícios aeróbicos de Gameterapia. Já os idosos do GG, que antes faziam os exercícios com jogos virtuais, seguiram para fazer os exercícios prescritos por Raimundo et al., [12] (2018).
Por fim, para finalizar a fase de protocolo 2 foi feita a avaliação 4 (reavaliação após o crossover), seguindo as etapas com os mesmos instrumentos que anteriormente utilizou-se para a avaliação do equilíbrio, da cognição e dos riscos de quedas dos participantes, buscando avaliar os novos dados e resultados obtidos em cada teste, para que posteriormente fossem comparados e analisados.
Análise de dados
Os devidos dados foram processados e devidamente analisados, utilizando estatística descritiva, organizando e descrevendo os dados por meio de tabelas. Para a comparação dos parâmetros utilizamos teste de U de Mann-Whitney de amostras independentes e o teste qui-quadrado de Pearson. O nível de significância foi p<0,05.
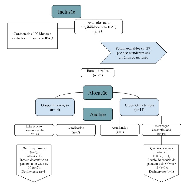
Foram contatados 100 idosos verificando se os mesmos apresentavam interesse em participar do estudo, dentre esses, 55 indivíduos foram avaliados por meio do IPAQ, desses ainda foram incluídos 28 pacientes após a verificação dos critérios de inclusão e exclusão deste ensaio. Após a randomização 14 foram alocados para o grupo intervenção (GI) e 16 foram alocados para o grupo gameterapia (GG).
Abaixo segue a Figura 1, nela encontra-se o fluxograma das etapas de seleção dos idosos os quais passaram pelo ensaio clínico crossover randomizado, organizado segundo o Consolidated Standards of Reporting Trials (CONSORT) [5] (2010).

Fonte: dados da pesquisa.
Figura 1 - Fluxograma de seleção dos idosos para o Ensaio Clínico Crossover Randomizado segundo o Consolidated Standards of Reporting Trials (CONSORT) (2010)
Na tabela 1 é possível observar as características sociodemográficas da amostra no momento da primeira avaliação sendo utilizado o BOAS [7] adaptado pelo pesquisador e o IPAQ [6].
Tabela 1 - Dados da amostra de forma geral e por grupos, dos desfechos investigados por meio do BOAS adaptado pelo pesquisador e IPAQ
|
GERAL n= 16 N (%) |
GRUPO INTERVENÇÃO n=7 N (%) |
GRUPO GAMETERAPIA n=9 N (%) |
|
|
SEXO |
|||
|
Feminino Masculino |
14 (87,5) 2 (12,5) |
7 (100) 0 |
7 (87,5) 2 (12,5) |
|
IDADE |
|||
|
65,44±4,84* |
66±4,648* |
65,69±5,056* |
|
|
IPAQ |
|||
|
Ativo Muito ativo |
14 (87,5) 2 (12,5) |
||
|
ESCOLARIDADE |
|||
|
Ensino Fundamental completo Ensino Médio completo Ensino Médio incompleto Ensino Superior |
5 (31,3) 7 (43,8) 1 (6,3) 3 (18,8) |
4 (57,1) 2 (28,5) 0 1 (14,2) |
1 (11,1) 5 (55,5) 1 (11,1) 2 (22,2) |
|
FAIXA DE RENDA |
|||
|
Até um salário mínimo De um a dois salários mínimos. >2 salários mínimos |
4 (25,0) 6 (37,5) 6 (37,5) |
2 (28,5) 4 (57,1) 1 (14,2) |
2 (22,2) 2 (22,2) 5 (55,5) |
|
ESTADO CONJUGAL |
|||
|
Casado/morando junto Viúvo Divorciado/separado Nunca casou |
6 (37,5) 4 (25,0) 4 (25,0) 2 (12,5) |
3 (42,8) 2 (28,5) 1 (14,2) 1 (14,2) |
3 (33,3) 2 (22,2) 3 (33,3) 1 (11,1) |
|
QUANTIDADE DE FILHOS |
|||
|
0 2 3 4 5 6 |
2 (12,5) 5 (31,3) 5 (31,3) 1 (6,3) 2 (12,5) 1 (6,3) |
1 (14,2) 1 (14,2) 3 (42,8) 1 (14,2) 1 (14,2) 1 (14,2) |
1 (11,1) 4 (44,4) 2 (22,2) 0 1 (11,1) 1 (11,1) |
|
QUANTIDADE DE MORADORES NA RESIDÊNCIA |
|||
|
1 2 3 4 7 |
3 (18,8) 5 (31,3) 6 (37,5) 1 (6,3) 1 (6,3) |
1 (14,2) 2 (28,5) 4 (57,1) 0 0 |
2 (22,2) 3 (33,3) 2 (22,2) 1 (11,1) 1 (11,1) |
|
ESTADO DE SAÚDE NO GERAL |
|||
|
Péssima Ruim Boa Ótima |
1 (6,3) 1 (6,3) 10 (62,5) 4 (25,0) |
1 (14,2) 0 4 (57,1) 2 (28,5) |
0 1 (11,1) 6 (66,6) 2 (22,2) |
|
PROBLEMA DE SAÚDE |
|||
|
Sim Não |
14 (87,5) 2 (12,5) |
7 (100) 0 |
7 (77,7) 2 (22,2) |
|
APRESENTA ALGUMA PATOLOGIA QUE ATRAPALHA NO DIA A DIA? |
|||
|
Sim Não |
3 (18,8) 13 (81,3) |
1 (14,2) 6 (85,7) |
2 (22,2) 7 (77,7) |
|
FUMA OU JÁ FUMOU? |
|||
|
Não Já fumou |
11 (68,8) 5 (31,3) |
7 (100) 0 |
4 (44,4) 5 (55,5) |
Fonte: dados da pesquisa.
*: Média e Desvio Padrão.
Ao analisar os achados da tabela, pode se comprovar que a amostra apresenta um padrão social, os quais nos mostram uma homogeneidade entre os participantes. Esses apresentavam idade entre 65,4±4,84 anos, em sua maioria eram do sexo feminino, ativas segundo o IPAQ, com no mínimo ensino médio completo (62,6% - quando somado aos que apresentavam ensino superior), de classe média, multíparas, não fumantes, e por fim, com bom estado de saúde geral, apesar de apresentarem patologias que não atrapalhavam no seu dia a dia.
Na tabela 2 encontram-se os valores correspondentes às variáveis analisadas e os achados encontrados por meio da análise, comparando os grupos por meio dos dados coletados anteriormente às intervenções.
Tabela 2 - Comparação intergrupos antes da submissão dos pacientes aos protocolos quanto à cognição, equilíbrio dinâmico e estático, e quanto ao histórico e probabilidade de quedas
|
Grupo Intervenção Inicial (M±DP) |
Grupo Gameterapia Inicial (M±DP) |
Significância |
|
|
TUG MEEM Classificação do MEEM BBS Histórico de Quedas Possibilidade de Quedas |
7,71 ± 1,63 28,37± 1,54 1 54,88± 1,08 0,19±0,403 8,80±11,57 |
7,85 ± 1,61 28,31 ± 2,21 1,06±0,25 55,06±1,76 0 3,83±2,83 |
0,678 0,571 0,243 0,519 0,073 0,114 |
Fonte: Dados da pesquisa. MEEM: Mini Exame do Estado Mental, BBS: Escala de Equilíbrio de Berg, TUG: Timed Up and Go.
Como pode se notar, na tabela 3 estão disponíveis os resultados das variáveis avaliadas da amostra, de forma intergrupos, explanando as médias, o desvio padrão e significância estatística dos desfechos investigados, após os protocolos realizados. Ambas as tabelas são compostas pelos resultados achados utilizando o teste de U de Mann-Whitney.
Tabela 3 – Comparação intergrupos antes da submissão dos pacientes aos protocolos quanto à cognição, equilíbrio dinâmico e estático, e quanto ao histórico e probabilidade de quedas
|
Grupo Intervenção Final (M±DP) |
Grupo Gameterapia Final (M±DP) |
Significância |
|
|
TUG MEEM Classificação do MEEM BBS Histórico de Quedas Possibilidade de Quedas |
7,18±1,35 28,13±1,78 1 55,13±1,70 0 3,87±2,80 |
7,85 ± 1,61 28,13± 2,125 1,06±0,25 54,94±2,26 0,19±0,40 11,09±19,88 |
0,792 0,787 0,317 0,519 0,073 0,474 |
Fonte: Dados da pesquisa. MEEM: Mini Exame do Estado Mental, BBS: Escala de Equilíbrio de Berg, TUG: Timed Up and Go.
Na tabela 4, encontram-se os dados obtidos antes e após a submissão ao ser submetida ao protocolo de Raimundo et al., [12] (2018) do grupo intervenção, apresentando a média, o desvio padrão e a significância.
Tabela 4 – Comparação intragrupo do GI, quanto à cognição, equilíbrio dinâmico e estático, e quanto ao histórico e probabilidade de quedas
|
Grupo Intervenção Inicial (M±DP) |
Grupo Gameterapia Inicial (M±DP) |
Significância |
|
|
TUG MEEM Classificação do MEEM BBS Histórico de Quedas Possibilidade de Quedas |
7,85±1,61 28,31±2,21 1,06±0,25 55,06±1,76 0 3,83±2,83 |
7,18±1,35 28,13±1,78 1 55,13±1,70 0 3,87±2,80 |
1,000 0,514 0,000 0,068 0,000 0,068 |
Fonte: Dados da pesquisa. MEEM: Mini Exame do Estado Mental, BBS: Escala de Equilíbrio de Berg, TUG: Timed Up and Go.
Com isso, segue a tabela 5, apresentando as médias, desvio padrão e significância das variáveis após a amostra ser submetida à gameterapia.
Tabela 5 – Comparação intragrupo do GG, quanto à cognição, equilíbrio dinâmico e estático, e quanto ao histórico e probabilidade de quedas
|
Grupo Intervenção Final (M±DP) |
Grupo Gameterapia Final (M±DP) |
Significância |
|
|
TUG MEEM Classificação do MEEM BBS Histórico de Quedas Possibilidade de Quedas |
7,71±1,63 28,37±1,54 1 54,88±1,08 0,19±0,40 8,80±11,57 |
7,45 ± 1,61 28,13± 2,12 1,06±0,25 54,94±2,26 0,19±0,40 11,09±19,88 |
1,000 0,331 0,000 0,000 0,12 0,000 |
Fonte: Dados da pesquisa. MEEM: Mini Exame do Estado Mental, BBS: Escala de Equilíbrio de Berg, TUG: Timed Up and Go.
Sendo assim, foi realizado o teste qui-quadrado de Pearson (N²) entendendo que após avaliação descritiva, os resultados se comportavam como amostras não paramétricas, as quais precisavam ser avaliadas analisando a probabilidade de apresentarem diferença e significância estatística. Os resultados apresentados na quarta e quintas tabelas, são decorrentes da aplicação do teste mencionado anteriormente.
Assim, na análise dos dados, foi visto que mesmo sem significância estatística, os grupos apresentaram diferenças entre si desde os momentos iniciais de cada protocolo de intervenção, assim como também posteriormente as intervenções, além disso, cada grupo se comportou de uma maneira diferenciada ao analisar os valores intragrupo.
A análise intergrupos mostrou que ambos os protocolos foram eficazes para os desfechos deste ensaio clínico, devido a melhora existente em ambos durante a análise dos dados de forma semelhante, desse modo podendo observar que não existe um protocolo superior ao outro, o que pode estar associado ao fato de que os dois grupos realizaram intervenções que treinavam seu equilíbrio e sua cognição.
Nascimento, Patrizzi, Oliveira [17] (2012), relacionam as alterações de equilíbrio ao aumento dos riscos de queda, as quais atualmente são consideradas como um dos principais fatores que limitam a vida do idoso, causando desordem nas atividades de vida diária (AVD’s), e em sequência a uma redução da qualidade de vida desse grupo social [18].
Para que ocorra manutenção do equilíbrio, os sistemas sensoriais precisam conduzir informações específicas relacionadas ao posicionamento do corpo no espaço, ou seja, propriocepção, e esses estímulos ficam sob organização do sistema nervoso central (SNC), buscando controlar a postura corporal tanto estática como dinâmica. Portanto, estudos comprovam a necessidade de realizarmos treinos proprioceptivos em idosos para que possam ser estimulados proprioceptivamente alcançando maior estabilidade postural e redução dos riscos de queda [17].
No que diz respeito ao equilíbrio e os riscos de queda, Zahedian-Nasab et al. [18] (2021), em seu ensaio clínico randomizado, submeteu 60 idosos que residiam em asilos a um protocolo de intervenção, na qual essa amostra foi dividida em dois grupos, um grupo controle e outro que utilizava o Xbox Kinect. O grupo intervenção realizou duas sessões semanais durante 6 semanas, com duração de 30 a 45 minutos. Já o grupo controle receberam exercícios domiciliares das casas de repouso (corrida, tênis de mesa e atividades artísticas).
Desse modo, ao avaliá-los por meio do TUG e da BBS, foi visto que os índices de equilíbrio entre os idosos melhoraram de forma significativa no grupo que realizou a gameterapia (p<0,001 - para ambos os testes). Além disso, os mesmos apresentaram redução do medo de cair quando comparado com o grupo controle (p<0,001), demonstrando assim que com a gameterapia também é possível alcançar bons resultados quanto à melhora do equilíbrio. Diferentemente de Zahedian-Nasab et al. [18] (2021), que apresentou mais significância no equilíbrio de idosos quando comparado com o grupo de fisioterapia convencional, no nosso estudo ambos os grupos tiveram resultados benéficos, sem significância intergrupo de forma estatística ao avaliar a BBS e o TUG, o que pode estar associado ao acompanhamento dos pesquisadores e a submissão da amostra para a prática de exercícios aeróbicos, de alongamento, resistência e relaxamento.
Outro estudo que avaliou questões do funcionamento físico como o equilíbrio foi o de Cordes et al. [19] (2019), que em seu ensaio clínico randomizado na Alemanha, com oito institutos de longa permanência, usando ao todo uma amostra de 1.120 indivíduos, onde designou-os de forma aleatória para um treinamento de atividade física ou para um grupo controle de tempo de espera. Em um período de 16 semanas, o grupo intervenção se reunia duas vezes por semana para sessões progressivas em grupo com duração em média de 45-60 minutos, as quais eram compostas de exercícios para o funcionamento físico, como para o equilíbrio e flexibilidade, e também para atividades cognitivo-motoras.
Cordes et al., [19] percebeu que mesmo se tratando de um público que já apresentava fragilidades, os exercícios físicos auxiliam no processo do envelhecimento, ao tornar mais lento o declínio da fragilidade do funcionamento físico, como do equilíbrio, e da cognição, já que em seus resultados foram apresentados para o equilíbrio um p=0,008 e somados ao ganho de força cujo p=0,002; sendo assim, recomendado a prática de exercícios físicos para os idosos. Portanto, quando comparados aos nossos achados, entendemos que é necessário que os idosos passem a realizar exercícios físicos desde os mais ativos aos mais fragilizados compreendendo que independente da modalidade adotada, esses proporcionam maiores benefícios para os indivíduos do que o sedentarismo.
Analisando ainda o equilíbrio e as possibilidades de queda, Chittrakul et al. [20] (2020), analisou os dados captados do ensaio clínico randomizado que o mesmo realizou com 72 adultos com idade superior a 65 anos, os quais foram alocados, por meio da randomização em bloco, em dois grupos: o grupo de exercício físico multissistêmico - MPE (n=36) e o grupo controle o qual não realizava nenhuma atividade (n=36). A intervenção foi composta principalmente de exercícios de propriocepção, fortalecimento muscular, tempo de reação e treino de equilíbrio, sendo realizada por três dias durante 12 semanas.
O principal desfecho avaliado no estudo de Chittrakul et al. [20] (2020), foi o de riscos de quedas (p<0,001), sobre esse, o grupo MPE melhorou significativamente a propriocepção, o tempo de reação e a oscilação postural (p<0,001 e p<0,05), levando os idosos com pré fragilidade a terem menos riscos de queda pós-intervenção. Dessa maneira, quando comparado com os resultados do presente estudo, ambos tiveram melhorias com relação aos riscos de queda, sendo estes reduzidos após a intervenção, o que podemos perceber que a prática de exercícios corroboram para o aumento ou manutenção do equilíbrio e a redução da probabilidade de quedas, que foram mais evidentes no grupo da gameterapia (p<0,001).
Em pacientes idosos com Parkinson, Feng et al. [21] (2019), fez um estudo comparativo entre a fisioterapia e a gameterapia buscando investigar o efeito no equilíbrio e na cognição que eram fornecidos pela tecnologia da realidade virtual. Desse modo, fez um ensaio clínico simples-cego, randomizado e controlado com 28 pacientes sendo estes divididos de forma aleatória em dois grupos, um grupo experimental e outro de controle. O grupo experimental fez um treinamento com realidade virtual e o outro com fisioterapia convencional, ambos com duração de 45 minutos por sessão durante 5 dias por semana, no período de 12 semanas.
Ao fim do estudo, Feng et al. [21] (2019), durante a análise estatística percebeu que ambos os grupos apresentaram melhora no equilíbrio de forma significativa (p<0,05), entretanto, o grupo de realidade virtual apresentou melhora para os desfechos equilíbrio e marcha de indivíduos com Parkinson quando comparadas com a fisioterapia convencional, podendo ser esse achado influenciado pelo período de duração da intervenção ou ainda pela terceira parte da escala unificada de avaliação da doença de Parkinson.
Em contrapartida com o presente estudo, devido ao fato de ambos os grupos apresentaram melhoras sem significância quando comparados os resultados entre os grupos, podendo ser explicado pelo período da intervenção que foi composta pelas mesmas 12 semanas, entretanto só aconteciam duas reuniões semanais diferentemente do estudo de Feng et al. [21] (2019), que realizavam 5 encontros durante a semana. A cognição, por sua vez, é definida como um processo de conhecimento que envolve a colaboração integral e coerente de vários instrumentos mentais como a atenção, percepção, processamento simultâneo das informações, memória a curto, médio e longo prazo, resolução de problemas, raciocínio, execução de informações e orientações sobre tempo e espaço [22].
Sendo assim, com o envelhecimento ocorre o processo de declínio nas atividades cognitivas, o qual pode ser caracterizado pelo comprometimento de habilidades como memória, atenção, orientação, verbalização fluente e funções executivas. Portanto, com os estudos sobre esse assunto em questão, foi comprovado que associado ao sedentarismo existia um maior favorecimento para o declínio do cognitivo, por isso, sendo essencial a prática de exercícios para que realize um treino cognitivo principalmente nesse grupo social que tanto reduz a qualidade de vida e aumenta a dependência, tornando-se sujeito a declínios mais graves como as demências [23].
No que diz respeito a cognição, Ramnath et al. [24] (2021), realizou um estudo randomizado o qual tinha como objetivo melhorar a saúde física e mental de idosos os quais participavam de forma regular em atividades físicas. Esses (n=45) foram recrutados e alocados em dois grupos, um grupo Interactive Viedeo Gaming - GIV (n=23) e grupo Multimodal convencional - CM (n=22), sendo realizados dois encontros semanais com duração de 1 hora, durante 12 semanas. Posteriormente, foram analisados os dados e visto que o GIV apresentou melhora significativa para as tarefas dos testes utilizados para avaliar a cognição (p=0,028) e redução do tempo médio para reação das palavras corretas do MEEM (p=0,024), além disso, também foi constatado melhora do equilíbrio dinâmico utilizando o teste TUG (p<0,001).
Sendo assim, esse estudo mostrou que a gameterapia apresenta maior benefício sobre os exercícios convencionais, diferentemente deste presente estudo o qual mostrou que ambos os grupos tiveram melhorias apesar de não apresentarem significância intergrupos podendo estar relacionado com a amostra desse grupo que realizavam as atividades físicas de maneira ativa ou muito ativa segundo o IPAQ, diferente do estudo de Ramnath et al. [24] (2021), que realizam as atividades físicas regularmente.
No ensaio controlado randomizado, Yu et al. [25] (2021), buscaram examinar os efeitos de uma intervenção combinada de Treinamento Cognitivo Computadorizado (CCT) precedido de exercícios físicos (aeróbico e exercícios de resistência) em 347 idosos, divididos em três grupos: os que faziam o CCT somado aos exercícios físicos multidomínios, os que faziam dois domínios de CCT precedido de exercício físico, e os que assistiram vídeos e faziam exercício.
Desse modo, após 12 semanas, Yu et al. [25] (2021), concluíram que uma intervenção combinada com CCT multidomínios ou de dois domínios precedido por exercícios físicos pode trazer benefícios na melhora da fragilidade e da função do estado cognitivo em idosos (p<0,05). Sendo assim, quando comparados com o nosso estudo visando o crossover, encontramos achados equivalentes, já que quando submetidos à gameterapia e exercícios físicos reduzimos o declínio cognitivo dos idosos.
Por meio da utilização de Neurofeedback (NFT) baseados em jogos, Jirayucharoensak et al. [26] (2019), realizou um estudo o qual avaliou a eficácia clínica de um treinamento utilizando esse recurso tecnológico em idosos saudáveis e em pacientes com comprometimento cognitivo leve. O sistema de NFT era composto por cinco jogos os quais foram projetados buscando melhorar a capacidade de atenção e o desempenho cognitivo desse grupo amostral. Esse sistema era composto de níveis de atenção que investigavam o espectro de potência das bandas Beta e Alpha do sistema nervoso.
Ao realizar o recrutamento de 65 mulheres com Comprometimento da Cognição Leve (aMCI) e 54 idosas saudáveis, Jirayucharoensak et al. [26] (2019), alocaram em três grupos: Cuidados Habituais (CAU) e NFT (20 sessões de 30 minutos cada sendo realizadas de duas a três vezes por semana) (n=58), CAU e treinamento baseado em exergaming (n=36), e o grupo de idosas que apenas realizavam os cuidados habituais das mesmas (n=25). Com o instrumento de avaliação, o Neuropsychological Test Automated Battery, foi visto que o grupo que realizou NFT melhorou significativamente o processamento visual rápido, memória de trabalho espacial e estratégia quando comparado aos grupos de exergaming e de tratamento ativo.
Sendo assim, para o ganho da atenção sustentada, da estratégia e das funções executivas, o neurofeedback nesse estudo foi mais indicado do que a utilização do videogame e do tratamento convencional com exercícios para os idosos tanto saudáveis como com aMCI.
Já em nosso estudo, os idosos saudáveis, ativos ou muito ativos segundo o IPAQ, se apresentaram com dados semelhantes para ambos os grupos, mesmo sendo identificada melhora estatisticamente (p<0,001) quando analisados intragrupos, podendo mais uma vez evidenciar que os idosos necessitam de uma intervenção para o treinamento cognitivo, assim como no estudo de Jirayucharoensak et al. [26] (2019).
Por fim, ainda a respeito da cognição, Esther Karssemeijer et al. [27] (2019), realizou um ensaio clínico randomizado que buscou investigar a eficácia do treinamento com a utilização de vídeo games (exergaming/gameterapia) e do treinamento aeróbico no funcionamento da cognição em idosos com demência. Desse modo, os autores dividiram a amostra de 115 pessoas com demência, que tinham em média 79,2 anos (DP=6,9) com pontuação no MEEM em média de 22,9 (DP=3,4), em três grupos: os que faziam gameterapia, os de treino aeróbico e os que realizavam um treino ativo com exercícios de relaxamento e de flexibilidade.
Karssemeijer et al. [27] (2019), submeteram sua amostra a esses treinamentos três vezes por semana durante 12 semanas de intervenção e um acompanhamento de 24 semanas para realizar posteriormente a avaliação neuropsicológica. Nesse estudo, foram avaliados os domínios de função executiva, memória episódica, memória de trabalho e velocidade psicomotora. Com isso, posteriormente aos períodos estabelecidos de intervenção e acompanhamento, durante a análise de dados foi visto que houve melhora significativa na velocidade psicomotora quando comparado os grupos de aeróbico e gameterapia com os de treinamento ativo (p=0,007; p=0,009; p=0,37 respectivamente).
Já em relação aos dados comparativos entre os grupos de treinamento aeróbico e gameterapia, Karssemeijer et al. [27] (2019), não apresentaram significância estatística, assim como para os outros desfechos, funcionamento executivo, memória episódica e memória de trabalho. Portanto, assim como neste presente estudo foi visto que o treinamento aeróbico e a gameterapia, ambos trazem melhora na velocidade psicomotora, sendo este um importante desfecho o qual predispõe o declínio funcional de idosos.
Posteriormente a tudo, entendemos que em nosso estudo, foram encontradas limitações como a adesão dos participantes inicialmente devido à pandemia gerada pelo Covid-19, em seguida houveram desistências causadas pelo período da intervenção e o interesse dos idosos em realizarem o protocolo da gameterapia podendo ser justificado pela ausência da informação dos benefícios que esse método proporciona para a vida humana, atualmente sendo visto e comprovado como uma forma eficiente para tratamento em diversos desfechos. Outras limitações que o projeto apresentou foi o fato da dificuldade do acesso ao local onde era realizado o projeto, por causa de muitos idosos dependerem de seus parentes para comparecerem, por fim, temos as faltas dos participantes que foram utilizadas como critérios de exclusão e a disponibilidade de horários para aumentar a captação da amostra.
Destarte, tanto a cognição como o equilíbrio e os riscos de queda sofrem modificações quando submetemos o grupo amostral formado por idosos a treinos convencionais ou a gameterapia.
Este estudo apresentou benefícios para os idosos que compunham a amostra, retardando o declínio da cognição, reduzindo os desequilíbrios posturais/estáticos e dinâmicos assim como na redução dos riscos de queda, tanto por meio da fisioterapia convencional como também nos treinos utilizando a gameterapia. Em suma, ambas as estratégias podem ser utilizadas para a melhoria da cognição e do equilíbrio dos idosos.
Conflitos de interesse
Os autores declaram não ter conflitos de interesse de qualquer natureza.
Fontes de financiamento
Financiamento próprio.
Contribuição dos autores
Concepção e desenho da pesquisa: Costa ELC, Thoma SF; Coleta de dados: Costa ELC, Thoma SF; Análise e interpretação dos dados: Costa ELC, Leite JC; Análise estatística: Costa ELC, Leite JC; Redação do manuscrito: Costa ELC; Revisão crítica do manuscrito quanto ao conteúdo intelectual importante: Thoma SF, Gusmão TME, Leite JC.
Referências
1. Converso MER, Iartelli I. Caracterização e análise do estado mental e funcional de idosos institucionalizados em instituições públicas de longa permanência. J bras psiquiatr [Internet]. 2007;56(4):267–72. Available from: https://doi.org/10.1590/S0047-20852007000400005
2. Peres M, Silveira E da. Efeito da reabilitação vestibular em idosos: quanto ao equilíbrio, qualidade de vida e percepção. Ciênc saúde coletiva [Internet]. 2010Sep;15(6):2805–14. Available from: https://doi.org/10.1590/S1413-81232010000600018
3. Teixeira MCTV, Franchin ABB, Durso FA, Donati LB, Facin MM, Pedreschi PT. Envelhecimento e rejuvenescimento: um estudo de representação social. Rev bras geriatr gerontol [Internet]. 2007Jan;10(1):49–72. Available from: https://doi.org/10.1590/1809-9823.2007.10015
4. OMS, Organização Mundial. ENVELHECIMENTO ATIVO: UMA POLÍTICA DE SAÚDE. 1. ed. Brasilia, DF: World Health Organization, 2005. p. 7-18.
5. CONSORT. Checklist of information to include when reporting a randomised trial, 2010. Disponivel em: https://www.consortstatement.org/media/default/downloads/CONSORT%202010%20Checklist.pdf. Acesso em: 10.set.2022
6. Matsudo S, Araújo T, Matsudo V, Andrade D, Andrade E, Oliveira LC, et al. QUESTIONÁRIO INTERNACIONAL DE ATIVIDADE FÍSICA (IPAQ): ESTUDO DE VALIDADE E REPRODUTIBILIDADE NO BRASIL. Rev. Bras. Ativ. Fís. Saúde [Internet]. 15o de outubro de 2012;6(2):5-18. Disponível em: https://rbafs.org.br/RBAFS/article/view/931
7. Veras RP, Souza CAM, Cardoso RF, Milioli R, Silva SD da. Pesquisando populações idosas - A importância do instrumento e o treinamento de equipe: uma contribuição metodológica. Rev Saúde Pública [Internet]. 1988Dec;22(6):513–8. Available from: https://doi.org/10.1590/S0034-89101988000600008
8. Karuka AH, Silva JAMG, Navega MT. Análise da concordância entre instrumentos de avaliação do equilíbrio corporal em idosos. Braz J Phys Ther [Internet]. 2011Nov;15(6):460–6. Available from: https://doi.org/10.1590/S1413-35552011000600006
9. Folstein MF, Folstein SE, McHugh PR. Mini-mental state: a practical method for grading the cognitive state of patients for the clinician. J Psychiatric Res 1975;12:189-98.
10. Bertolucci PHF, Brucki SMD, Campacci SR, Juliano Y. O Mini-Exame do Estado Mental em uma população geral: impacto da escolaridade. Arq Neuro-Psiquiatr [Internet]. 1994Mar;52(1):01–7. Available from: https://doi.org/10.1590/S0004-282X1994000100001
11. Laks J, Batista EMR, Guilherme ERL, Contino ALB, Faria MEV, Figueira I, et al. O mini exame do estado mental em idosos de uma comunidade: dados parciais de Santo Antônio de Pádua, RJ. Arq Neuro-Psiquiatr [Internet]. 2003Sep;61(3B):782–5. Available from: https://doi.org/10.1590/S0004-282X2003000500015
12. Raimundo RD, de Abreu LC, Adami F, et al. Variabilidade da frequência cardíaca em pacientes com acidente vascular cerebral submetidos a uma sessão aguda de exercício aeróbico. Transl Stroke Res. 2013;4:488–99
13. Tanaka H, Monahan KD, Seals DR. Age-predicted maximal heart rate revisited. J Am Coll Cardiol. 2001 Jan;37(1):153-6. doi: 10.1016/s0735-1097(00)01054-8. PMID: 11153730.
14. Karvonen JJ, Kentala E, Mustala O. The effects of training on heart rate: a “longitudinal” study. Ann Med Exp Biol Fenn. 1957; 35: 307-15.
15. Simão, R. F.; Cáceres, M. S.; Burger, F.; Kovalczyk, L. Lemos, A. Teste de 1RM e prescrição de exercícios resistidos. Revista eletrônica da escola de educação física e desportos -UFRJ. Vol. 2. Núm. 2. 2006.
16. Sedgwick P. What is a crossover trial? BMJ. 2014 May 9;348:g3191. doi: 10.1136/bmj.g3191. PMID: 25134118.
17. Nascimento LCG do, Patrizzi LJ, Oliveira CCES. Efeito de quatro semanas de treinamento proprioceptivo no equilíbrio postural de idosos. Fisioter mov [Internet]. 2012Apr;25(2):325–31. Available from: https://doi.org/10.1590/S0103-51502012000200010
18. Zahedian-Nasab N, Jaberi A, Shirazi F, Kavousipor S. Effect of virtual reality exercises on balance and fall in elderly people with fall risk: a randomized controlled trial. BMC Geriatr. 2021 Sep 25;21(1):509. doi: 10.1186/s12877-021-02462-w. PMID: 34563120; PMCID: PMC8465759.
19. Cordes T, Bischoff LL, Schoene D, Schott N, Voelcker-Rehage C, Meixner C, Appelles LM, Bebenek M, Berwinkel A, Hildebrand C, Jöllenbeck T, Johnen B, Kemmler W, Klotzbier T, Korbus H, Rudisch J, Vogt L, Weigelt M, Wittelsberger R, Zwingmann K, Wollesen B. A multicomponent exercise intervention to improve physical functioning, cognition and psychosocial well-being in elderly nursing home residents: a study protocol of a randomized controlled trial in the PROCARE (prevention and occupational health in long-term care) project. BMC Geriatr. 2019 Dec 23;19(1):369. doi: 10.1186/s12877-019-1386-6. PMID: 31870314; PMCID: PMC6929376.
20. Chittrakul J, Siviroj P, Sungkarat S, Sapbamrer R. Physical Frailty and Fall Risk in Community-Dwelling Older Adults: A Cross-Sectional Study. J Aging Res. 2020 Jul 4;2020:3964973. doi: 10.1155/2020/3964973. PMID: 32714612; PMCID: PMC7355345.
21. Feng H, Li C, Liu J, Wang L, Ma J, Li G, Gan L, Shang X, Wu Z. Virtual Reality Rehabilitation Versus Conventional Physical Therapy for Improving Balance and Gait in Parkinson’s Disease Patients: A Randomized Controlled Trial. Med Sci Monit. 2019 Jun 5;25:4186-4192. doi: 10.12659/MSM.916455. PMID: 31165721; PMCID: PMC6563647.
22. Fonseca V. Papel das funções cognitivas, conativas e executivas na aprendizagem: uma abordagem neuropsicopedagógica. Rev. Psicopedagogia 2014;31(96):236-253
23. Horacio PR, Avelar NCP de, Danielewicz AL. Comportamento sedentário e declínio cognitivo em idosos comunitários. Rev. Bras. Ativ. Fís. Saúde [Internet]. 30o de abril de 2021;26:1-8. Disponível em: https://rbafs.org.br/RBAFS/article/view/14468
24. Ramnath U, Rauch L, Lambert EV, Kolbe-Alexander T. Efficacy of interactive video gaming in older adults with memory complaints: A cluster-randomized exercise intervention. PLoS One. 2021 May 25;16(5):e0252016. doi: 10.1371/journal.pone.0252016. PMID: 34032799; PMCID: PMC8148311.
25. Yu R, Leung G, Woo J. Randomized Controlled Trial on the Effects of a Combined Intervention of Computerized Cognitive Training Preceded by Physical Exercise for Improving Frailty Status and Cognitive Function in Older Adults. Int J Environ Res Public Health. 2021 Feb 3;18(4):1396. doi: 10.3390/ijerph18041396. PMID: 33546255; PMCID: PMC7913348
26. Jirayucharoensak S, Israsena P, Pan-Ngum S, Hemrungrojn S, Maes M. A game-based neurofeedback training system to enhance cognitive performance in healthy elderly subjects and in patients with amnestic mild cognitive impairment. Clin Interv Aging. 2019 Feb 19;14:347-360. doi: 10.2147/CIA.S189047. PMID: 30863028; PMCID: PMC6388796.